题目内容

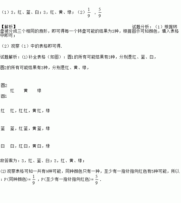
现有两个可以自由转动的转盘,每个转盘分成三个相同的扇形,涂色情况如图所示,指针的位置固定,同时转动两个转盘,回答以下问题:

圆1 圆2

圆2

圆1

(1)补全表格:圆1的所有可能结果有 种,分别是

圆2的所有可能结果有 种,分别是 .

(2)写出:转盘停止后指针指向同种颜色区域的概率和至少有一指针指向红色区域的概率.

(1)3,红、蓝、白;3,红、黄、绿;(2) , 【解析】试题分析:(1)根据转盘被分成三个相同的扇形,即可得每一个转盘可能的结果为3种,根据图示可知颜色,填入表格中即可; (2)观察(1)中的表格即可得. 试题解析:(1)补全表格(如图):圆1的所有可能结果有3种,分别是红、蓝、白, 圆2的所有可能结果有3种,分别是红、黄、绿, 圆2 圆1 红 黄...
练习册系列答案
相关题目

违法和不良信息举报电话:027-86699610 举报邮箱:58377363@163.com

精英家教网