题目内容
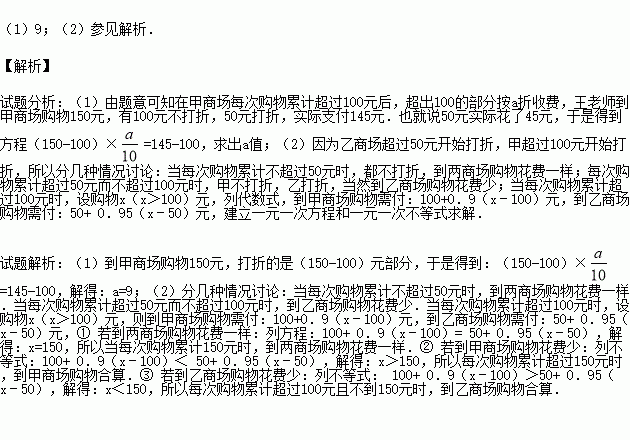
甲、乙两商场以同样的价格出售同样的商品,并且又各自推出不同的优惠方案:在甲商场每次购物累计超过100元后,超出100的部分按
折收费;在乙商场每次购物累计超过50元后,超过50元的部分按95%收费,若王老师有次到甲商场购物150元,实际支付145元.
(1)求
的值;
(2)请你分析顾客到哪家商场购物更合算?
练习册系列答案
相关题目
题目内容
甲、乙两商场以同样的价格出售同样的商品,并且又各自推出不同的优惠方案:在甲商场每次购物累计超过100元后,超出100的部分按
折收费;在乙商场每次购物累计超过50元后,超过50元的部分按95%收费,若王老师有次到甲商场购物150元,实际支付145元.
(1)求
的值;
(2)请你分析顾客到哪家商场购物更合算?