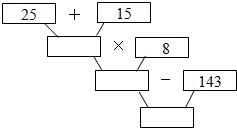
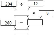
题目内容
(1)综合算式:

(2)综合算式:

(2)综合算式:
分析:根据图中所示的运算顺序逐步计算,写成综合算式时要注意先算什么,后算的什么.
解答:解:(1)

综合算式是:(25+125)×4.
(2)

综合算式是:(48+32)×(104÷13).
故答案为:(25+125)×4;(48+32)×(104÷13).
综合算式是:(25+125)×4.
(2)
综合算式是:(48+32)×(104÷13).
故答案为:(25+125)×4;(48+32)×(104÷13).
点评:写综合算式时,关键是要合理的运用小括号,注意每一步的运算顺序,找清楚先算什么再算什么.
练习册系列答案
相关题目