题目内容
(1)

综合算式:
(2)

综合算式: .
综合算式:
(2)
综合算式:
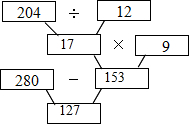
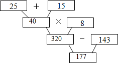
分析:根据给出的图,自上而下进行计算,并根据计算的顺序列出综合算式.
解答:解:(1)

综合算式是:280-204÷12×9;
(2)

综合算式是:
(25+15)×8-143.
故答案为:280-204÷12×9,(25+15)×8-143.
综合算式是:280-204÷12×9;
(2)
综合算式是:
(25+15)×8-143.
故答案为:280-204÷12×9,(25+15)×8-143.
点评:写出综合算式时要注意运算的顺序,灵活运用括号改变运算顺序.
练习册系列答案
相关题目