两块水平放置的平行金属板与电源相连,两板间形成匀强电场,场强大小为E1,一个带电微粒静止于电场中,现突然加大板间电压,使场强加大为E2(场强方向不变),持续一段时间后,又突然将电源反接而保持E2大小不变,在持续同样长的一段时间,带电微粒恰好回到初始位置。若微粒始终未与极板接触,求E1:E2之比为多少?
两只阻值相同的电阻,分别通以图像为正弦波和方波的电流(如图所示),且两种电流的最大值相等,则两只电阻产生的热功率之比为多少?
如图所示,电阻R1=8Ω,电动机M绕组的电阻RD=2Ω。当开关S断开时,电阻R1消耗的电功率为2.88W.当开关S闭合时,电阻R1消耗的电功率为2W.若电源电动势为6V,求
(1)电源的内电阻。
(2)闭合开关电动机输出的机械功率。
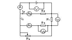
如图所示,将变阻器R0的滑动头P向右滑动时,分析各电表示数如何变化?
一台电风扇,内阻为20欧,接上220伏的电压后,正常运转,这时电风扇消耗的功率是66瓦.求:
1 转化为内能的电功率;
2 电动机的效率;
3 接上电源后,如果转子被卡住,不会转动,这时通过电动机的电流多大?电动机消耗的功率和发热的功率又是多大?会发生什么事故?
有一轻杆AC竖直放在粗糙水平面上,如图所示,A端用轻绳系住,轻绳另一端固定在地面上的B点,已知θ=30°,若在AC杆的中点D施一大小为20 N的水平力F,使杆处于静止状态,则此时绳对轻杆的拉力为多大?
如下图所示,一根均匀棒的A端用细绳悬挂起来,用水平力F=20 N作用在B端时,直棒静止在与竖直方向成60°角的位置,直棒有多重?
一均匀木板MN长L=15 m,重G1=400 N,搁在相距D=8 m的两个支架A、B上,MA=NB.重G2=600 N的人从A点向B点走去,如下图所示.求:
(1)人走过B点多远木板会翘起?
(2)为使人走到N点时木板不会翘起来,支架B应放在离N端多远处?
一个振荡电路中的电容C1=100pF,要求它产生波长λ1=30m的短波,电感量L1应为多少?如果在这个回路附近还有L2C2回路,其中L2=16μH,怎样使它与L1C1回路发生谐振?这时的C2和谐振频率多大?
一个LC振荡电路,电容器的电容量可从C1=39pF变化到C2=390pF.要求它产生频率范围f1=535kHz~f2=1605kHz的电磁振荡,试求需要配用的线圈电感.