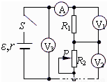
(1)为了用弹簧测力计测定两木块A和B间的动摩擦因数μ,甲、乙两同学分别设计了如图所示的实验方案.
①为了用某一弹簧测力计的示数表示A和B之间的滑动摩擦力大小,你认为方案______更易于操作.
②若A和B的重力分别为100N和150N,当甲中A被拉动时,弹簧测力计a示数为60N,b示数为110N,则A、B间的动摩擦因数为______.

(2)为了测量两张纸之间的动摩擦因数,某同学设计了一个实验:如图所示,在铁块A和木板B上贴上待测的纸,B板水平固定,沙桶通过细线与A相连,调节小沙桶C中沙的多少,使A做匀速向左直线运动,测出沙桶和沙的总质量m以及贴纸的铁块A的质量M,则可求出两张纸之间的动摩擦因数.回答下列问题:
①该同学把纸贴在木块上而不直接测量两张纸间的滑动摩擦力,其原因是______.
②在实际操作中,发现要保证铁块A做匀速直线运动比较困难,你能对这个实验作出改进来解决这一困难吗?(可根据自己设计的实验方案添加实验器材).
(3)观察沙堆的形成过程可以发现:由漏斗落下的细沙总是在地面上形成一个小圆锥体,继续下落时,细沙沿圆锥体表面下滑,当圆锥体的母线与底面夹角达到一定角度时,细沙不再下滑,如此周而复始,使圆锥体不断增大,如图所示.由此,我们得出结论,沙堆的形成与沙粒之间的动摩擦因数有关.若仅给一把皮尺,要测定沙粒之间的动摩擦因数(假定最大静摩擦力等于滑动摩擦力),回答下列所给的问题:
①必须测定的物理量是______.
②动摩擦因数与这些物理量的关系是______.

 0  69403  69411  69417  69421  69427  69429  69433  69439  69441  69447  69453  69457  69459  69463  69469  69471  69477  69481  69483  69487  69489  69493  69495  69497  69498  69499  69501  69502  69503  69505  69507  69511  69513  69517  69519  69523  69529  69531  69537  69541  69543  69547  69553  69559  69561  69567  69571  69573  69579  69583  69589  69597  176998 

违法和不良信息举报电话:027-86699610 举报邮箱:58377363@163.com

精英家教网