搜索
<<上一页
目录查找(点击展开或折叠章节目录)
第1页
第2页
第3页
第4页
第5页
第6页
第7页
第8页
第9页
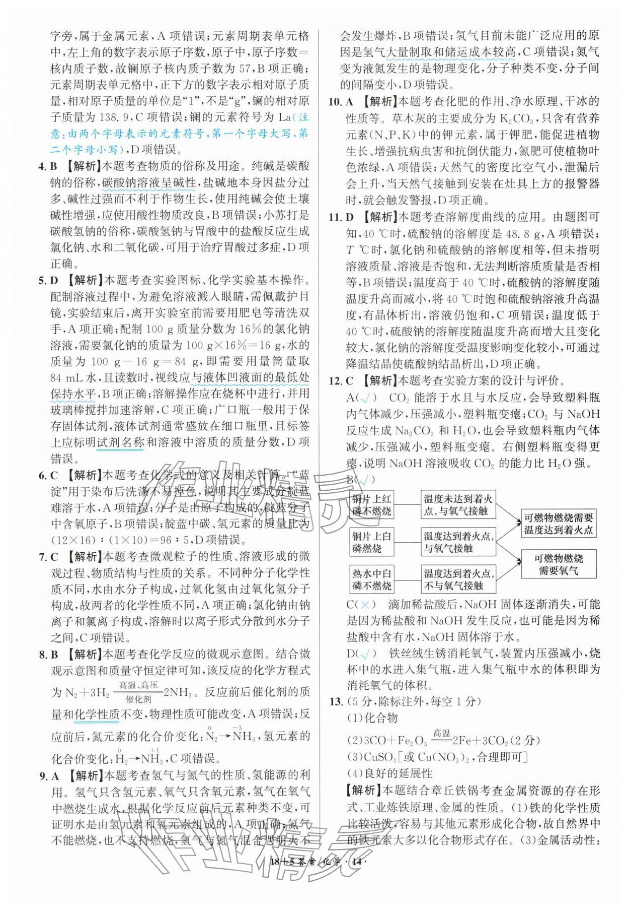
第10页
第11页
第12页
第13页
第14页
收藏练习册
《2026年中考试题精编安徽师范大学出版社化学人教版安徽专版》
当前章节名称:第14页
分享练习册:
切换年代卷册
2026年中考用书
2025年中考用书
2022年全一册
致用户!
尊敬的用户,为了您获得更好的查阅体验以及获得更完整详细的答案,请移步到作业精灵App查看
关 闭
试题分类
高中
语文
数学
英语
物理
化学
生物
政治
历史
地理
初中
语文
数学
英语
物理
化学
生物
政治
历史
地理
小学
语文
数学
英语
其他
阅读理解答案
已回答习题
未回答习题
题目汇总
试卷汇总
练习册解析答案