题目内容

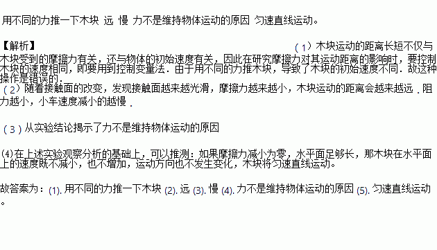
如图所示为某同学“探究牛顿第一定律”的实验装置,实验中该同学先后三次将同一木块放在同一斜面上的同一高度,然后分别用不同的力推了一下木块,使其沿斜面向下运动,逐渐减小水平面的粗糙程度.观察木块移动的距离,从而得出力和运动的关系。

(1)在实验操作中有一处明显的错误是(不要解释错误的原因):________________

(2)更正错误后进行实验,从实验中观察得出了结论:随着表面越光滑,木块在水平面上运动的距离越______,阻力越小,小车速度减小的越_______。

(3)从实验结论揭示了:_____________________________________________。

(4)在上述实验观察分析的基础上,可以推测:如果摩擦力减小为零,水平面足够长,那木块在水平面上的速度既不减小,也不增加,运动方向也不发生变化,木块将______________。

练习册系列答案
相关题目

违法和不良信息举报电话:027-86699610 举报邮箱:58377363@163.com

精英家教网