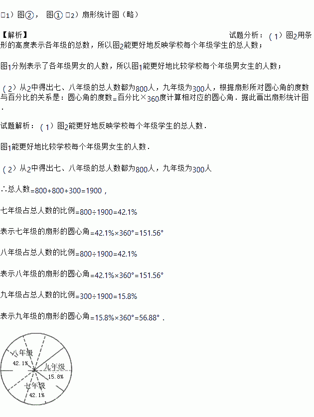
题目内容
图①、图②是李晓同学根据所在学校三个年级男女生人数画出的两幅条形图.
(1)两个图中哪个能更好地反映学校每个年级学生的总人数?哪个图能更好地比较每个年级男女生的人数?
(2)请按该校各年级学生人数在图③中画出扇形统计图.
![]()
练习册系列答案
相关题目
题目内容
图①、图②是李晓同学根据所在学校三个年级男女生人数画出的两幅条形图.
(1)两个图中哪个能更好地反映学校每个年级学生的总人数?哪个图能更好地比较每个年级男女生的人数?
(2)请按该校各年级学生人数在图③中画出扇形统计图.
![]()