题目内容

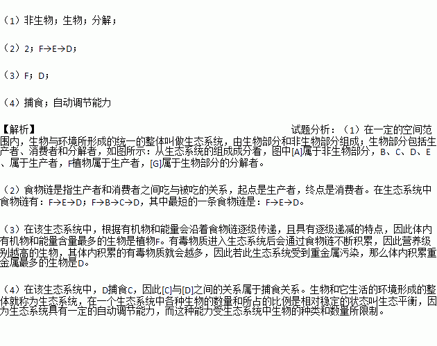
如图是某生态系统的组成成分及各成分之间的关系,据图回答下列问题:

(1)从生态系统的组成成分看,[A]属于______部分,[G]属于______部分的______者。

(2)该生态系统中有______条食物链,请写出最短的一条食物链______(用字母表示)。

(3)在该生态系统中,含有机物和能量最多的是______(用字母表示).如果土壤受到重金属铝的污染,经过一段时间后,体内积累铝最多的生物是______(用字母表示)。

(4)该生态系统中,[C]与[D]之间的关系属于______关系,通常情况下,各种生物的数量和比例能维持相对稳定的状态,这说明生态系统具有一定的______。

练习册系列答案
相关题目

违法和不良信息举报电话:027-86699610 举报邮箱:58377363@163.com

精英家教网