ÌâÄ¿ÄÚÈÝ

ͬѧÃÇ̽¾¿ÇâÑõ»¯ÄÆÓëÑÎËáÄÜ·ñ·¢Éú»¯Ñ§·´Ó¦¡£

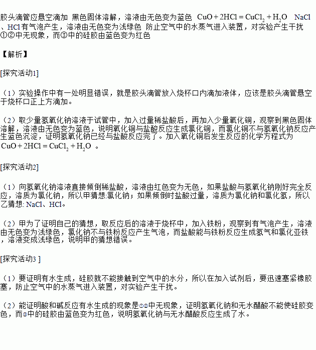
[̽¾¿»î¶¯1]ͬѧ½øÐÐÁËÈçͼʵÑé:

¼ÓÈëÒ»¶¨Á¿Ï¡ÑÎËáºó¹Û²ìµ½ÈÜÒºÓɺìÉ«±äΪÎÞÉ«,Ö¤Ã÷¶þÕß·¢ÉúÁË·´Ó¦¡£ÉÏÊöʵÑé²Ù×÷ÖÐÓÐÒ»´¦Ã÷ÏÔ´íÎó£¬Çë¼ÓÒÔ¸ÄÕý_______________¡£ÒªÖ¤Ã÷Ï¡ÑÎËáÓëÇâÑõ»¯ÄÆ·¢ÉúÁË·´Ó¦£¬³ýÁËÉÏÊö·½·¨Ö®Í⣬»¹¿ÉÒÔ°´ÕÕϱíʵÑé»ñµÃ½áÂÛ¡£

ʵÑé²½Öè

ʵÑéÏÖÏó

ʵÑé½áÂÛ

È¡ÉÙÁ¿ÇâÑõ»¯ÄÆÈÜÒºÓÚÊÔ¹ÜÖУ¬¼ÓÈë¹ýÁ¿Ï¡ÑÎËáºó£¬ÔÙ¼ÓÈëÉÙÁ¿Ñõ»¯Í­

________________

ÇâÑõ»¯ÄƺÍÑÎËá·¢ÉúÁË·´Ó¦¡£¼ÓÈëÑõ»¯Í­ºó·¢Éú·´Ó¦µÄ»¯Ñ§·½³ÌʽΪ_____________

[̽¾¿»î¶¯2]Èç¹ûÔÚ[̽¾¿»î¶¯1 ]ÖÐÖ±½ÓÇ㵹ϡÑÎËáÖÁÈÜÒºÓɺìÉ«±äΪÎÞÉ«£¬×îÖÕÉÕ±­ÄÚµÄÈÜÒºÖÐÈÜÖʵijɷÖÊÇʲô? ( ָʾ¼Á³ýÍâ)

[²ÂÏëÓë¼ÙÉè]¼×²ÂÏë:ÂÈ»¯ÄÆ

ÒÒ²ÂÏë:_______________

¼×ΪÁËÖ¤Ã÷×Ô¼ºµÄ²ÂÏ룬½øÐÐÈçÏÂʵÑé:

ʵÑé²Ù×÷

ʵÑéÏÖÏó

ʵÑé½áÂÛ

È¡·´Ó¦ºóµÄÈÜÒºÓÚÉÕ±­ÖУ¬¼ÓÈëÌú·Û

_____________

²ÂÏë´íÎó

[̽¾¿»î¶¯3 ]Öкͷ´Ó¦ÄÜ·ñͨ¹ýÅжÏÓÐË®Éú³ÉÀ´Ö¤Ã÷Æä·´Ó¦·¢Éú?

[Éè¼ÆÊµÑé]ÒÒÈ¡±äÉ«¹è½º¡¢ÎÞË®´×ËáºÍÇâÑõ»¯ÄƹÌÌå½øÐÐÈçͼ2µÄÈý¸ö¶Ô±ÈʵÑé¡£

[²éÔÄ×ÊÁÏ] a.±äÉ«¹è½ºÎüË®ºóÓÉÀ¶É«±äΪºìÉ«;

b.ÎÞË®´×ËáÊÇÒ»ÖÖËᣬ³£ÎÂÏÂΪÎÞɫҺÌå;

(1)¼ÓÈëÊÔ¼Áºó.ҪѸËÙÈû½ôÏð½ºÈûµÄÔ­ÒòÊÇ___________¡£

(2)ÄÜÖ¤Ã÷ËáºÍ¼î·´Ó¦ÓÐË®Éú³ÉµÄÏÖÏóÊÇ___________¡£

Á·Ï°²áϵÁдð°¸
Ïà¹ØÌâÄ¿

ÔĶÁÏÂÃæ¿ÆÆÕ¶ÌÎÄ£¬»Ø´ðÏà¹ØÎÊÌâ¡£

ËáÄ̿ڸÐËáÌð£¬ÓªÑø·á¸»£¬ÊÇÈËÃÇϲ°®µÄÈéÖÆÆ·¡£ÓëÅ£Ä̱Ƚϣ¬ËáÄÌÖеĵ°°×Öʺ͸ƸüÒ×±»ÈËÌåÎüÊÕ£¬ÊÇÈéÌDz»ÄÍÖ¢ÕßµÄÁ¼ºÃʳƷ¡£Í¨³£µÄËáÄÌÊǽ«Å£ÄÌ·¢½Í¶øÖƳɵġ£Å£ÄÌÖÐÖ÷Òªº¬µ°°×ÖÊ¡¢ÈéÌǺÍÖ¬·¾¡£ÔÚ·¢½Í¹ý³ÌÖУ¬ÈéËá¾ú°ÑÈéÌÇ( C12H22O11)ת»¯³ÉÈéËá(C3H6O3) £¬Ê¹Å£Ä̵ÄËá¶ÈÉý¸ß¡£Ëæ×ÅËá¶ÈÔö¼Ó£¬µ°°×ÖÊ·Ö×Ó»¥ÏàÁ¬½Ó,ÐγÉÒ»¸ö¾Þ´óµÄ¡°ÍøÂ硱 ¡£Õâ¸ö¡°µ°°×ÖÊÍøÂ硱°ÑÈéÌÇ¡¢Ë®¡¢Ö¬·¾¿ÅÁ£¶¼¡°Íø¡± ÔÚÆäÖС£ËùÒÔÅ£Ä̱䡰ճ¡±¡¢±ä¡°ËᡱÁË¡£ËáÄÌÔÚ´¢²Ø¹ý³ÌÖУ¬ÈéËá¾úµÄÊýÁ¿»áÒòÈéËáµÄ¹ýÁ¿»ý¾Û¶ø¼õÉÙ£¬¶øËáÄ̵ÄÈéËá»ý¾ÛÓÖ»áÓ°Ïìµ½ËáÄ̵ÄËá¶È¡£

(1)ÈéÌǺÍÈéËá¶¼ÊôÓÚ______________(Ìî¡°ÎÞ»úÎ¡¢ ¡°ÓлúÎ)¡£

(2)ÈéËáºÍÈéÌÇ»¯Ñ§ÐÔÖʲ»Í¬µÄ¸ù±¾Ô­ÒòÊÇ_____________²»Í¬¡£

(3)ÉÏÎÄÖÐÌáµ½µÄÓªÑøËØÓÐ____________ÖÖ¡£

(4)ÏÂÁÐ˵·¨ÕýÈ·µÄÊÇ________________¡£

AÅ£ÄÌ·¢½Í¹ý³ÌÖУ¬Ëá¶È»á¼õС

BËáÄÌÊÇθËá¹ý¶à²¡È˵ÄʳƷ

CËáÄÌÔÚ´¢²Ø¹ý³ÌÖУ¬ÒòÈéËá¾úµÄ¼õÉÙ£¬ÆäËá¶È»á½µµÍ

DÅ£Ä̱䡰ճ¡±¡¢±ä¡°Ëᡱ£¬ÊÇÒòΪËá¶ÈÔö¼Ó£¬ÐγÉÁË¡°µ°°×ÖÊÍøÂ硱

Î¥·¨ºÍ²»Á¼ÐÅÏ¢¾Ù±¨µç»°£º027-86699610 ¾Ù±¨ÓÊÏ䣺58377363@163.com

¾«Ó¢¼Ò½ÌÍø