11.人们常用敲打的方式来判断物体的质量,下列实例中属于这种应用的是 ( )
A、铁匠用小铁锤敲打烧红的毛坯 B、敲打钟时发出宏亮的声音
C、买陶瓷用品时,人们习惯地用手敲一敲 D、瓦匠用瓦刀敲打红砖
10.在敲响大古钟时,有同学发现停止对大钟的撞击后,大钟仍“余音未止”其主要
原因是 ( )
A、钟声的回音 B、大钟还在振动
C、钟停止振动,空气还在振动 D、人的听觉发生“延长”
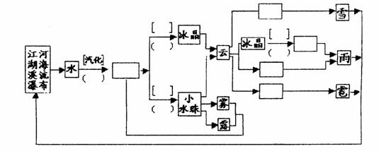
9.下列是水循环示意图,请在方框内填上水在某一状态的名称,在大括号内填物态
变化过程名称,在(小括号)内填“吸热”还是“放热”
8.测量长度的基本工具是 .王刚同学的身高为1.66 。
7.一个原子的直径是10-10米,我国科学家制造的纳米碳纤维管的直径是33纳米,相当于 个原子一个一个排列起来的长度.
6.在温度计的玻璃泡上蘸一些酒精,取出后,发现温度计示数的变化情况是
(升高/降低/不变),你认为造成这种现象的原因是
5.根据右表的表格,可知,酒精和水银来比较,制作可测水的沸点的实验室温度计
用 更适合,制作可测量低温的寒暑表,用 更适合,
你认为,水不用来制作温度计的理由有
哪些。
(1)
(2)
4.使气体液化可采用两种方法:(1) ;(2) 。家
庭用的液化石油气就是用 的办法使气体液化的。
3.一阵低沉的闷雷震得人心里发慌;远处好像有人在拉胡琴;一声刺耳的尖叫声使
喧闹的人们陡然安静下来。上述三种声现象中所强调的声音的特点依次是 、
和 。
2.图B-1是两种声音的波形图,从图形可知:图 是音乐的波形,图 是
噪声的波形。
图B-1