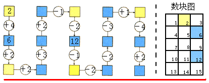
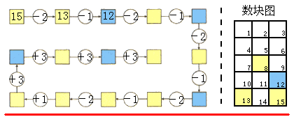
0  75565  75573  75579  75583  75589  75591  75595  75601  75603  75609  75615  75619  75621  75625  75631  75633  75639  75643  75645  75649  75651  75655  75657  75659  75660  75661  75663  75664  75665  75667  75669  75673  75675  75679  75681  75685  75691  75693  75699  75703  75705  75709  75715  75721  75723  75729  75733  75735  75741  75745  75751  75759  199269 

违法和不良信息举报电话:027-86699610 举报邮箱:58377363@163.com

精英家教网