搜索
题目内容
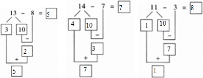
填一填,算一算.
试题答案
相关练习册答案
分析:
根据凑十法及整数加减法的计算方法直接口算即可得到答案.
解答:
解:
点评:
考查了凑十法的灵活运用.
练习册系列答案
小考必备考前冲刺46天系列答案
钟书金牌寒假作业延边人民出版社系列答案
钟书金牌快乐假期寒假作业吉林教育出版社系列答案
智趣寒假作业云南科技出版社系列答案
智多星快乐寒假新疆美术摄影出版社系列答案
志鸿优化系列丛书寒假作业系列答案
芝麻开花寒假作业江西教育出版社系列答案
长江作业本寒假作业湖北教育出版社系列答案
长江寒假作业崇文书局系列答案
悦文图书高考必赢系列丛书快乐寒假延边人民出版社系列答案
相关题目
填一填,算一算.
填一填,算一算.
(1)学校的西南方向是小明家,小明家距学校有
1000
1000
米,如果小明每分钟走50米,那么他每天上学要走
20
20
分钟.
(2)超市在小明家的
正西
正西
方,距小明家有
2500
2500
米.
(3)公园的东南方向是小明家,公园距小明家有
1500
1500
米.
想一想,填一填,算一算.
(1)210除以7的商乘120减去80的差,积是多少?
关系式是:积=
因数
因数
×
因数
因数
.
列式计算:
(210÷7)×(120-80)
(210÷7)×(120-80)
(2)34与12的积加上48除以12的商,和是多少?
关系式是:和=
加数
加数
+
加数
加数
.
列式计算:
34×12+48÷12
34×12+48÷12
.
填一填,算一算
26000mL=
L
7km
2
=
m
2
10t=
kg
60000g=
kg
35L=
mL
800000000g=
t.
量一量.填一填,算一算.
关 闭
试题分类
高中
数学
英语
物理
化学
生物
地理
初中
数学
英语
物理
化学
生物
地理
小学
数学
英语
其他
阅读理解答案
已回答习题
未回答习题
题目汇总
试卷汇总
练习册解析答案