搜索
题目内容
试题答案
相关练习册答案
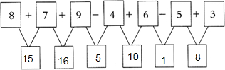
分析:
根据图示,把相邻的两个数进行加法或减法计算即可得到答案.
解答:
解:
点评:
此题主要考查的是整数加减法计算方法的应用.
练习册系列答案
伴你成长开心作业系列答案
海淀课时新作业金榜卷系列答案
交大之星期中期末满分冲刺卷系列答案
交大之星学业水平单元测试卷系列答案
快乐课堂系列答案
乐学课堂课时学讲练系列答案
期末金牌卷系列答案
轻松课堂标准练系列答案
全程畅优大考卷系列答案
淘金先锋课堂系列答案
相关题目
填一填:
指针停在
花
花
的可能性最大;指针停在
草
草
的可能性最小.
根据8x-6=50,可推得3x+7的值是( )
A.50
B.28
C.21
m是三个连续自然数中间一个数,三个数之和是( )
A.3m+2
B.3m
C.3m+1
D.3m-1
在横线上填上>、<、或=
9吨
>
>
900千克;
7平方米
>
>
7000平方厘米;
6千克
<
<
600千克;
1
3
>
>
1
5
;
8米
<
<
8千米;
50平方厘米
<
<
4平方分米;
3公顷
<
<
3平方千米;
8
8
=
=
1.
有两个同样的长方形,长是8分米,宽是4分米.如果把它们拼成一个长方形,这个长方形的周长是多少分米?如果拼成一个正方形,这个正方形的周长是多少分米?
关 闭
试题分类
高中
数学
英语
物理
化学
生物
地理
初中
数学
英语
物理
化学
生物
地理
小学
数学
英语
其他
阅读理解答案
已回答习题
未回答习题
题目汇总
试卷汇总
练习册解析答案