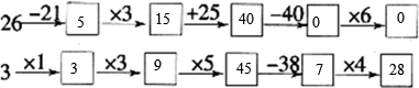
题目内容
在“□”里填上适当的数.

分析:利用整数四则运算的计算方法直接计算即可.
解答:解:答案如下:

点评:此题考查整数四则运算的计算方法,注意前一步计算的结果,参与下一步的计算.
练习册系列答案
相关题目
在括号里填上适当的数.
| 2008m= |
4m3= | ||
| 3.5分= |
1.2时= | ||
|
4090千克= | ||
| 6.5分米3= |
8米26分米2= | ||
| 50元= |
4.5日= | ||
| 5吨60千克= |
1.25米3= |