搜索
题目内容
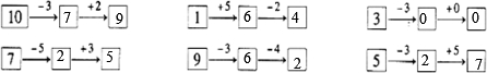
我能算得又快又准.
试题答案
相关练习册答案
分析:
利用整数加减运算的方法直接计算出结果即可.
解答:
解:答案如下:
点评:
此题考查10以内数的加减法,注意第一步运算的结果参与第二步的运算.
练习册系列答案
考点专项突破系列答案
核心考点全解系列答案
暑假作业哈萨克文系列答案
七彩练霸系列答案
红对勾阅读完形系列答案
考易通大试卷系列答案
夺冠金卷考点梳理全优卷系列答案
孟建平中考错题本系列答案
轻松过关优选卷系列答案
走向名校小升初考前集训系列答案
相关题目
我能算得又快又准.
12×80=
580-409=
20×47=
20×47=
6×18×17=
19×108=
0÷100=
80×14=
210×14=
19×4=
119×27=
99×17=
我能算得又快又准.
450+90=
20+180=
800-600=
500-50=
360-80=
1000-300=
400-70=
1200-200=
150+70=
750-350=
130-40=
2300-500=
我能算得又快又准.
我能算得又快又准.
我能算得又快又准.
15-5=
5+9-3=
9+9=
18-8+2=
5+10=
17-6-3=
19-0=
11-0+3=
10-1=
8+7-3=
15+3=
13-3-10=
关 闭
试题分类
高中
数学
英语
物理
化学
生物
地理
初中
数学
英语
物理
化学
生物
地理
小学
数学
英语
其他
阅读理解答案
已回答习题
未回答习题
题目汇总
试卷汇总
练习册解析答案