搜索
题目内容
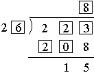
在□里填上适当的数.
试题答案
相关练习册答案
答案:
解析:
(不惟一)
练习册系列答案
夺冠训练归类模拟总复习系列答案
天府优学系列答案
小升初模拟冲刺卷系列答案
新考题大集结系列答案
中学英语听读导航系列答案
同步宝典1线超越系列答案
海东青中考总复习系列答案
学成教育系统总复习系列答案
全优学习系列答案
名师作业本同步课堂系列答案
相关题目
在括号里填上适当的数.
1
2
、
1
4
、
1
8
1
16
1
16
…这组数据会越来越接近
0
0
.
在蘑菇里填上适当的数.
根据变化规律,在括号里填上适当的数.
25、25、23、28、21、31、
19
19
、34、17、
37
37
.
在括号里填上适当的数.
3
8
<
( )
8
1
4
>
1
( )
1-
( )
5
<
4
5
在横线里填上适当的数.
4时42分=
4.7
4.7
时
3.05m
2
=
305
305
dm
2
.
关 闭
试题分类
高中
数学
英语
物理
化学
生物
地理
初中
数学
英语
物理
化学
生物
地理
小学
数学
英语
其他
阅读理解答案
已回答习题
未回答习题
题目汇总
试卷汇总
练习册解析答案