搜索
题目内容
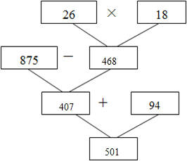
先在方框里填上适当的数,再列综合算式.
综合算式:______.
试题答案
相关练习册答案
综合算式:875-26×18+94;
故答案为:468,407,501,875-26×18+94.
练习册系列答案
芝麻开花暑假作业江西教育出版社系列答案
非常假期集结号暑假安徽文艺出版社系列答案
永乾图书快乐假期暑假作业延边人民出版社系列答案
文诺文化快乐假期暑假作业延边人民出版社系列答案
暑假作业新疆青少年出版社系列答案
暑假作业吉林人民出版社系列答案
津桥教育暑假提优衔接新世界出版社系列答案
暑假作业假期园地中原农民出版社系列答案
系统集成暑假生活北京师范大学出版社系列答案
快乐暑假假期面对面南方出版社系列答案
相关题目
最大的两位数减去最小的两位数的差去除178,结果为______.
计算:
(1)1759-3525÷5+309=______;
(2)10270-395×(74-48)=______.
列式计算.
(1)88乘27与98的和,积是多少?
(2)103与94的差除819,商是多少?
(3)280除以5与14的积,商是多少?
怎样简便就怎样算;
168+52+48
125×72
(4+8)×25
125×32×8
136×99
156×l0l-156.
32×800-400÷25先减再乘最后除.
同学在计算(4000-36×47)÷44时,首先算______法,再算______法,最后算______法.
405÷27=1545+15=6060×120=7200______.
36×9÷36×9=1______.
关 闭
试题分类
高中
数学
英语
物理
化学
生物
地理
初中
数学
英语
物理
化学
生物
地理
小学
数学
英语
其他
阅读理解答案
已回答习题
未回答习题
题目汇总
试卷汇总
练习册解析答案