搜索
题目内容
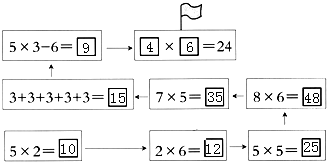
夺红旗
试题答案
相关练习册答案
分析:
根据整数乘法和乘减的计算方法进行计算.
解答:
解:
点评:
考查了整数乘法和乘减的计算,注意所运用的乘法口诀,然后再进一步计算.
练习册系列答案
点对点决胜中考系列答案
填充练习册系列答案
阅读导航系列答案
教材3D解读系列答案
通城学典默写能手系列答案
新中考仿真试卷系列答案
毕业总复习高分策略指导与实战训练系列答案
创优考100分系列答案
高分中考系列答案
金牌教辅培优优选卷期末冲刺100分系列答案
相关题目
夺红旗.
夺红旗.
(1)
(2)
(情景题)夺红旗,争第一. 小熊从A点出发,-共有几条通往小红旗的路线?哪条路线是最近的?描述出你认为最近的走法.
夺红旗.
夺红旗.
8+2
8+3
8+4
8+5
8+6
8+7
3+7
4+7
5+7
6+7
7+7
你发现了什么?
关 闭
试题分类
高中
数学
英语
物理
化学
生物
地理
初中
数学
英语
物理
化学
生物
地理
小学
数学
英语
其他
阅读理解答案
已回答习题
未回答习题
题目汇总
试卷汇总
练习册解析答案