26. -Do you think all the exercises in the book are good?
-________of them are very good. But some could have been better.
A. None B. Most C. Few D. Rest
25. ---Why were you not at the concert last night?
---I ______ a close game between Seattle Sonics and Miami Bucks.
A. watched B. had watched C. have been watching D. was watching
24. The Red Cross would have another thousand dollars _____to buy medicine for the refugees(难民).
A. by that B. on the money C. for which D. with which
23. In general, Osama Bin Laden is ______ to move frequently among his Qaida terrorist camps and deep caves in Afghanistan(阿富汗).
A. known B. found C. hoped D. believed
22. ---I haven’t seen your daughter for a long time. How is she? I guess she must be a big girl now.
---Yeah, she___. Like any other teenager, she is completely___ my control. She seldom takes my advice.
A. surely is ,over B. is surely, out of C. is sure, under D. sure is, beyond
第一节 单项填空(共15小题;每小题1分,满分15分)
从A、B、C、D四个选项中,选出可以填入空白出的最佳答案。
21. -What would you like to order, maybe ________coffee?
-No, thank you! What is __________special today?
A. a; the B. the; a C. the; the D. /; /
31、(20分)I(10分)右图是一种可测定种子呼吸作用的密闭系统装置,U形毛细玻璃管(带刻度)作为检压计。锥形瓶内放入一盛有20%KOH溶液的小烧杯,杯中插入一根滤纸折叠条,瓶底放人一些用蒸馏水浸泡过的滤纸圆片,再将经消毒并充分吸胀的小麦种子若干平铺在滤纸圆片上,加入适量蒸馏水,整个装置密封,放置到20℃恒温环境中,打开三通活塞(T),待U形管两侧液柱平衡后,关闭T,开始计时。过一段时间后,U形管中的液柱将怎样变化___________________________。U形管中液柱每小时移动的平均距离可代表__________的相对值,记为a,若用该装置继续测定单位质量种子呼吸时CO2释放量与O2消耗量的比值,可以如下操作:
①锥形瓶中不加入20%KOH溶液,代之以________。
②用同质量的小麦种子在相同环境中进行与上述实验相同的操作。
③测出相同时间内密闭系统的气体体积的净变化。
④再计算出C02释放量。如果已知每小时U形管右侧液柱下降b,则每小时CO2释放量可表示为________________,CO2/O2的比值_________1(大于、等于、小于)。
Ⅱ(10分)在植物绿色叶片中含有较多的叶绿素。人们已经知道,叶绿素的形成需要较高的温度,需要必需矿质元素。是否一定需要光照呢?某校生物学习小组的同学准备对这一问题进行探究。请你选择实验室里提供的材料,帮助他们设计出最佳的实验方法步骤,预测可能的实验结果,并分别得出相应的结论。
(1)实验目的:探究光的有无对叶绿素的形成的影响。
(2)材料用品:生物实验室里的常用器材和药品,数量充足的表面消过毒的发芽率为90%以上的某植物种子等。
(3)实验步骤:
①取两个大培养皿,铺上适量的卫生纸(或滤纸),倒入适量的清水,将等量的某植物种子分别放入两个培养皿中。编号为甲、乙。
②_________________________________________________________________
③_________________________________________________________________
(4)可能的实验结果及相应的结论:
①___________________________________________________________________
②______________________________________________________________________
③______________________________________________________________________
30、回答下列I、Ⅱ小题(22分)
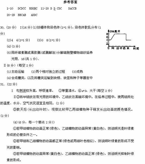
I (14分)下左图为某生物细胞有丝分裂过程中某一时期的示意图。请据图回答:
(1)该图细胞具有的主要特点有:出现了 ,核仁已解体,核膜尚未消失, 。
(2)该细胞刚形成的子细胞中含 个DNA分子;该生物的体细胞中含 条染色体。
(3)正常情况下,在该生物体内染色体数目最多的细胞中,有 .条染色单体,个DNA分子。
(4)请你在坐标图中绘出该细胞有丝分裂卜个细胞周期)中DNA分子数目的变化曲线。
(5)若要用该图细胞分裂后形成的一个子细胞,与另一个含有6对同源染色体的基植物 体细胞作体细胞杂交实验:首先需要进行的步骤是 。得到杂 种细胞后,用 方法进行培育;在试管苗的培育过程中,除了满足前面步骤必需的培养条件外,还必需要的外界条件是 。杂交实验的结果将获得杂种植株,正常情况下的杂种植株细胞中含有 条染色体。
Ⅱ(8分)下面是小麦一生中需水量及对K和P的需要量曲线图。请据图分析回答:
(1)图2表明,小麦在同一生长发育时期对K,和P的吸收量是不相同的,这是因为小麦根细胞膜上运输K和P的载体数量不同。科学家通过研究还发现:土壤板结或气温下降,都会使植物吸收K和P等矿质元素离子的速度明显减慢。从以上事实中可以看出,植物根细胞对矿质元素的吸收,是一个 的过程。
(2)通过对图1和图2的对比分析可以看出,小麦在同一生长发育时期,对矿质元素和对水分的吸收量是不同的,而耳也不,成正比例。由此可得出的结论是:植物吸收矿质元素和渗透吸水是 。
(3)某小麦地相对缺K,科研人员对小麦茎上部的幼嫩叶片和下部的成熟叶片中K的含量进行了检测,结果K的含量比例不同。K含量比例较低的是 叶片。
(4)从图2中还可以看出,小麦对K的需要量很大的时期是从孕穗期到乳熟期。-试从K、对植物光合作用的影响方面解释其原因:绿色植物通过光合作用 ,都需要k。