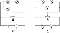
两实验小组使用相同规格的元件,按下图电路进行测量.他们将滑动变阻器的滑片P分别置于a、b、c、d、e五个间距相同的位置(a、e为滑动变阻器的两个端点),把相应的电流表示数记录在表一、表二中.对比两组数据,发现电流表示数的变化趋势不同.经检查,发现其中一个实验组使用的滑动变阻器发生断路.
(1)
滑动变阻器发生断路的是第________实验组;断路发生在滑动变阻器________段.
(2)
表二中,对应滑片P在X(d、e之间的某一点)处的电流表示数的可能值为
A.
0.16 A
B.
0.26 A
C.
0.36 A
D.
0.46 A
现要测定一个额定电压4 V、额定功率1.6 W的小灯泡(图中用表示)的伏安特性曲线.要求所测电压范围为0.1-4 V.
现有器材:直流电源E(电动势4.5 V,内阻不计),电压表(量程4.5 V,内阻约为4×104 Ω),电流表A1(量程250 mA,内阻约为2 Ω),电流表A2(量程500 mA,内阻约为1 Ω),滑动变阻器R(最大阻值约为30 Ω),电键S,导线若干.
如果既要满足测量要求,又要测量误差较小,应该选用的电流表是________,
下面两个电路应该选用的是图________.
一标有“3.8 V 0.3 A”字样的小灯泡,其灯丝的电阻会随温度的升高而变化,一研究性学习小组在实验室通过实验研究这一问题.现实验室备有以下实验器材:
实验时要求测量范围尽可能大,且要求灯泡上的电压从0调节,测量结果尽可能准确.
(1)现在有下图所示的a、b、c、d四个电路,你可选用的电路有.
(2)在实验中,应当选用的实验器材有电压表________,电流表________,滑线变阻器________(填器材名称“代号”).
(3)该小组某同学通过实验描绘出小灯泡的IU图线,如图所示,试根据图线中给出的参数,求出小灯泡在工作点A和B的电阻值分别为________、________.
热敏电阻是传感电路中常用的电子元件.现用伏安法研究热敏电阻在不同温度下的伏安特性曲线,要求特性曲线尽可能完整.已知常温下待测热敏电阻的阻值约4-5 Ω.热敏电阻和温度计插入带塞的保温杯中,杯内有一定量的冷水,其他备用的仪器和器具有:盛有热水的热水瓶(图中未画出)、电源(3 V、内阻可忽略)、直流电流表(内阻约1 Ω)、直流电压表(内阻约5 kΩ)、滑动变阻器(0-20 Ω)、开关、导线若干.
(1)在图(a)的方框中画出实验电路图,要求测量误差尽可能小;
(2)根据电路图,在图(b)的实物上连线;
(3)简要写出完成接线后的主要实验步骤.
一同学要研究轻质弹簧的弹性势能与弹簧长度改变量的关系.他的实验如下:在离地面高度为h的光滑水平桌面上,沿着与桌子边缘垂直的方向放置一轻质弹簧,其左端固定,右端与质量为m的一小钢球接触.当弹簧处于自然长度时,小钢球恰好在桌子边缘,如图所示.让钢球向左压缩弹簧一段距离后由静止释放,使钢球沿水平方向射出桌面,小球在空中飞行后落到水平地面,水平距离为s.
(1)请你推导出弹簧的弹性势能Ep与小钢球质量m、桌面离地面高度h、水平距离s等物理量的关系式:________.
(2)弹簧的压缩量x与对应的钢球在空中飞行的水平距离s的实验数据如下表所示:
从上面的实验数据,请你猜测弹簧的弹性势能Ep与弹簧长度的压缩量x之间的关系,并说明理由:________.
如图所示,水平桌面上固定着斜面体A,斜面体的曲面末端与桌面的右边缘平齐,且切线沿水平方向.现要设计一个实验测出小铁块B自斜面顶端由静止开始下滑到底端的过程中,摩擦力对小铁块做的功Wf,实验器材可根据实验需要自选.
(1)写出需要补充的实验器材:________.
(2)简要说明实验中要直接测量的物理量并写出其英文字母符号:________.
(3)已知重力加速度为g,写出用第(2)问中直接测量的物理量符号所表示的Wf的表达式:________.
(1)在“探究平抛物体运动规律”的实验中,可以测出小球经过曲线上任意位置的瞬时速度.实验简要步骤如下:
A.让小球多次从________位置由________滚下,可以把笔尖放在小球可能经过的地方,如果小球能碰到笔尖,就说明位置找对了,并记下小球的一系列位置.
B.为了保证小球离开轨道时做平抛运动,所以安装器材时要注意________,并记下斜槽末端O点和过O点的竖直线.
C.测出曲线上某点的坐标x、y,用v=________算出该点的瞬时速度.
D.取下白纸,以O为原点,以竖直线为轴建立坐标系,用平滑曲线画平抛轨迹.
(2)上述实验步骤的合理顺序是________.
以下是做“研究平抛物体运动”实验的步骤:
A.将钢球从斜槽上某处由静止释放,它离开斜槽轨道后做平抛运动,先用眼睛粗略地确定小球经过某一x值处(如x=1 cm)的y的值.然后使小球再次从原位置滚下.在粗略确定的位置附近,用铅笔较准确地确定小球通过的位置并在坐标纸上记下来.依次改变x值,用同样方法确定平抛运动轨迹上的其他位置.
B.将斜槽固定于实验桌上.
C.将坐标纸固定于大方木板上,并使板面竖直且固定,在坐标纸上记下过槽口的竖直直线作为y轴,并作出槽口在坐标纸上的水平投影点.
D.将记录在坐标纸上的各相邻点用直线连接来,即得轨迹.
E.在轨迹上取1个点,用刻度尺测出该点的坐标.(x=?,y=?)用x=v0t和y=,求出v0即得平抛运动的初速度.
(1)将以上步骤修正后,按正确顺序排列起来依次是________.
(2)以上步骤中有错误和不足的是哪些?应怎样修正?
在研究平抛运动的实验中,用一张印有小方格的纸记录轨迹,小方格的边长L=1.25 cm,若小球在平抛运动途中的几个位置如图中a、b、c、d所示,则小球平抛的初速度的计算式为v0=________(用L、g表示),其值是________.
一同学做平抛运动实验时,只在白纸上画出与初速平行的Ox轴,忘了画原点和Oy轴,并且他只画出一部分轨迹如图所示.如何只用一只刻度尺得出小球的初速度v0?
(不需测实际数据,只用物理量的符号代表所测量的值)
测量方法是(简要解答)________;
得到初速度v0=________(用测得的物理的符号表示).