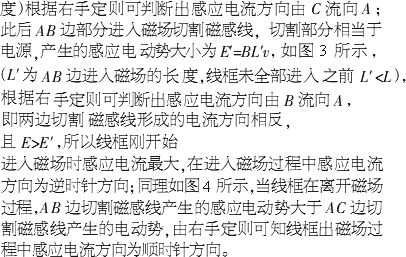
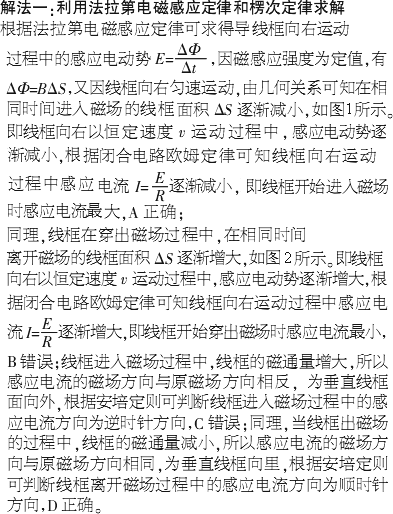
题目内容
如图所示,等腰直角三角形
OPQ区域内存在匀强磁场,另有一等腰直角三角形导线框ABC以恒定的速度v沿垂直于磁场方向穿过磁场,穿越过程中速度始终与AB边垂直且保持AC平行于OQ,关于线框中的感应电流,以下说法正确的是A.
开始进入磁场时感应电流最大
B.
开始穿出磁场时感应电流最大
C.
开始进入磁场时感应电流沿顺时针方向
D.
开始穿出磁场时感应电流沿顺时针方向
答案:AD
解析:
解析:
![]()
![]()
![]()
![]()
![]()
练习册系列答案
相关题目
如图所示是等腰直角三棱柱,其中底面abcd为正方形,边长为L,它们按图示位置放置于竖直向下的匀强磁场中,磁感应强度为B,下面说法中正确的是( )![]()
| A.通过abcd平面的磁通量大小为L2·B |
| B.通过dcfe平面的磁通量大小为 |
| C.通过abfe平面的磁通量大小为零 |
| D.通过bcf平面的磁通量为零 |