题目内容
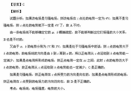
如图所示,a,b,c为电场中同一条水平方向电场线上的三点,c为ab中点.a,b电势分别为
,
,下列叙述正确的是 ( )
![]()
A.该电场在c点处的电势一定为4V
B.a点处的场强
一定大于b点处的场强![]()
C.一正电荷从c点运动到b点电势能一定减少
D.一正电荷运动到c点时受到的电场力由c指向a
练习册系列答案
相关题目
题目内容
如图所示,a,b,c为电场中同一条水平方向电场线上的三点,c为ab中点.a,b电势分别为
,
,下列叙述正确的是 ( )
![]()
A.该电场在c点处的电势一定为4V
B.a点处的场强
一定大于b点处的场强![]()
C.一正电荷从c点运动到b点电势能一定减少
D.一正电荷运动到c点时受到的电场力由c指向a