题目内容

如图所示,质量为M=0.7kg的靶盒位于光滑水平导轨上。在O点时,恰能静止,每当它离开O点时便受到一个指向O点的大小恒为F=50N的力。P处有一固定的发射器,它可根据需要瞄准靶盒。每次发射出一颗水平速度v0=50m/s,质量m=0.10kg的球形子弹(它在空中运动过程中不受任何力的作用)。当子弹打入靶盒后,便留在盒内不反弹也不穿出。开始时靶盒静止在O点。今约定,每当靶盒停在或到达O点时,都有一颗子弹进入靶盒内。
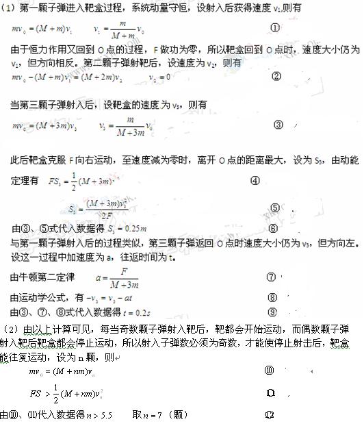
(1)当第三颗子弹进入靶盒后,靶盒离开O点的最大距离为多少?第三颗子弹从离开O点到又回到O点经历的时间为多少?
(2)若P点到O点的距离为S=0.20m,问至少应发射几颗子弹后停止射击,才能使靶盒来回运动而不会碰到发射器。

练习册系列答案
相关题目
(选修3-5)
(1)核能是一种高效的能源.
①在核电站中,为了防止放射性物质泄漏,核反应堆有三道防护屏障:燃料包壳,压力壳和安全壳(见图甲).结合图乙可知,安全壳应当选用的材料是
混凝土
混凝土


②图丙是用来监测工作人员受到辐射情况的胸章,通过照相底片被射线感光的区域,可以判断工作人员受到何种辐射.当胸章上1mm铝片和3mm铝片下的照相底片被感光,而铅片下的照相底片未被感光时,结合图2分析工作人员受到了
β
β
射线的辐射;当所有照相底片被感光时,工作人员受到了
γ
γ
射线的辐射.
(2)下列说法正确的是
A.卢瑟福的a粒子散射实验揭示了原子核有复杂的结构
B.受普朗克量子论的启发,爱因斯坦在对光电效应的研究中,提出了光子说
C.核反应方程
 
238
92
U→
 
234
90
Th+
 
4
2
He属于裂变
D.宏观物体的物质波波长非常小,极易观察到它的波动性
E.根据爱因斯坦质能方程,物体具有的能量和它的质量之间存在着正比关系
F.β衰变中产生的β射线实际上是原子的核外电子挣脱原子核的束缚而形成的
G.中子与质子结合成氘核的过程中需要吸收能量
H.升高放射性物质的温度,可缩短其半衰期
I.氢原子辐射出一个光子后,根据玻尔理论可知氢原子的电势能增大,核外电子的运动加速度增大
J.对于任何一种金属都存在一个“最大波长”,入射光的波长必须小于这个波长,才能产生光电效应
(3)如图所示,质量为M=2kg的足够长的小平板车静止在光滑水平面上,车的一端静止着质量为MA=2kg的物体A(可视为质点).一个质量为m=20g的子弹以500m/s的水平速度迅即射穿A后,速度变为100m/s,最后物体A静止在车上.若物体A与小车间的动摩擦因数μ=0.5.(g取10m/s2
①平板车最后的速度是多大?
②全过程损失的机械能为多少?
③A在平板车上滑行的距离为多少?

违法和不良信息举报电话:027-86699610 举报邮箱:58377363@163.com

精英家教网