题目内容
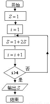
如图是将二进制数11111(2)化为十进制数的一个程序框图.(1)将判断框内的条件补充完整;
(2)请用直到型循环结构改写流程图.
【答案】分析:(1)首先将二进制数11111(2)化为十进制数,得到十进制数的数值,然后假设判断框中的条件不满足,执行算法步骤,待累加变量S的值为31时,算法结束,此时判断框中的条件要满足,据此可得答案.
(2)利用直到型循环结构的定义与图示,直接改写即可.
解答:
解:(1)首先将二进制数11111(2)化为十进制数,
11111(2)=1×2+1×21+1×22+1×23+1×24=31,
由框图对累加变量S和循环变量i的赋值S=1,i=1,
i不满足判断框中的条件,执行S=1+2×S=1+2×1=3,i=1+1=2,
i不满足条件,执行S=1+2×3=7,i=2+1=3,
i不满足条件,执行S=1+2×7=15,i=3+1=4,
i仍不满足条件,执行S=1+2×15=31,此时31是要输出的S值,说明i不满足判断框中的条件,
由此可知,判断框中的条件应为i>4.
(2)直到型循环结构的定义:在执行一次循环后,对条件进行判断,如果条件不满足,就继续执行循环体,直到条件满足时终止循环.
用直到型循环结构改写流程图,如图所示.
点评:本题考查了程序框图,考查了进位制,本题是程序框图中的循环结构,是基础题.
(2)利用直到型循环结构的定义与图示,直接改写即可.
解答:
11111(2)=1×2+1×21+1×22+1×23+1×24=31,
由框图对累加变量S和循环变量i的赋值S=1,i=1,
i不满足判断框中的条件,执行S=1+2×S=1+2×1=3,i=1+1=2,
i不满足条件,执行S=1+2×3=7,i=2+1=3,
i不满足条件,执行S=1+2×7=15,i=3+1=4,
i仍不满足条件,执行S=1+2×15=31,此时31是要输出的S值,说明i不满足判断框中的条件,
由此可知,判断框中的条件应为i>4.
(2)直到型循环结构的定义:在执行一次循环后,对条件进行判断,如果条件不满足,就继续执行循环体,直到条件满足时终止循环.
点评:本题考查了程序框图,考查了进位制,本题是程序框图中的循环结构,是基础题.
练习册系列答案
相关题目