题目内容
下列与生物进化相关的描述,正确的是
[ ]
A.
进化总是由突变引起的
B.
进化时基因频率总是变化的
C.
变异个体总是适应环境的
D.
进化改变的是个体而不是群体
答案:B
解析:
解析:
|
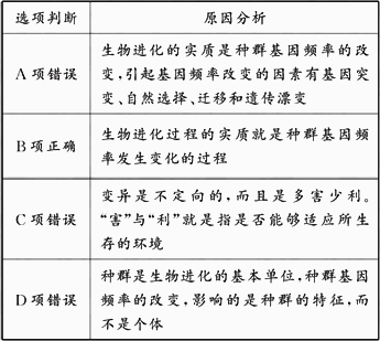
本题考查现代达尔文主义对生物进化的解释,逐项分析如下:
|
练习册系列答案
相关题目
题目内容
下列与生物进化相关的描述,正确的是
进化总是由突变引起的
进化时基因频率总是变化的
变异个体总是适应环境的
进化改变的是个体而不是群体
|
本题考查现代达尔文主义对生物进化的解释,逐项分析如下:
|