题目内容
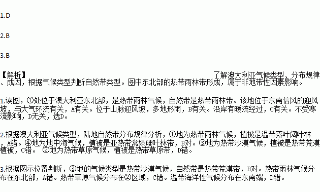
读“澳大利亚自然带分布略图”,完成下列各题。
![]()
1.与①处自然带的形成无关的因素是( )
A. 大气环流 B. 山脉迎风坡
C. 暖流 D. 寒流
2.下列四地自然带名称正确的是( )
A. ①地为温带落叶阔叶林 B. ④地为亚热带常绿硬叶林带
C. ③地为热带草原带 D. ②地为亚热带常绿硬叶林带
3.③地的气候类型是( )
A. 热带雨林气候 B. 热带沙漠气候 C. 热带草原气候 D. 温带海洋性气候
练习册系列答案
相关题目
题目内容
读“澳大利亚自然带分布略图”,完成下列各题。
![]()
1.与①处自然带的形成无关的因素是( )
A. 大气环流 B. 山脉迎风坡
C. 暖流 D. 寒流
2.下列四地自然带名称正确的是( )
A. ①地为温带落叶阔叶林 B. ④地为亚热带常绿硬叶林带
C. ③地为热带草原带 D. ②地为亚热带常绿硬叶林带
3.③地的气候类型是( )
A. 热带雨林气候 B. 热带沙漠气候 C. 热带草原气候 D. 温带海洋性气候