题目内容

阅读材料,回答下列相关问题。

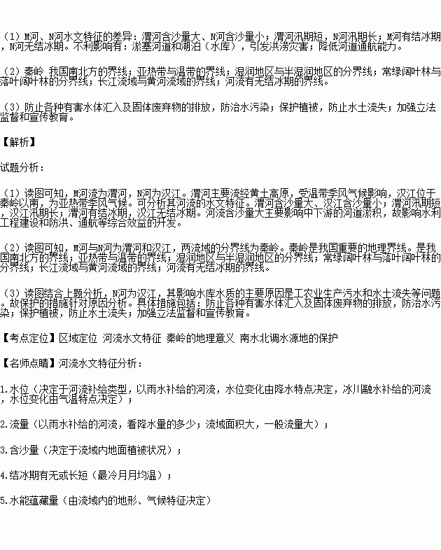
材料一 中国新闻网:2011年4月26日南水北调中线主体工程全部开工,2014年有望通水。

材料二 上图为我国某区域图。

(1) 读图试从含沙量、汛期、结冰期三方面比较M河、N河水文特征的差异。并分析河流含沙量大对河流综合开发产生的哪些不利影响。

(2) 指出M、N两大流域分界的山脉名称并列举其三个方面的地理意义。

(3)N河上游水库是我国南水北调中线调水的重要水源地,请你为保护其水质出谋划策。

练习册系列答案
相关题目

违法和不良信息举报电话:027-86699610 举报邮箱:58377363@163.com

精英家教网