题目内容

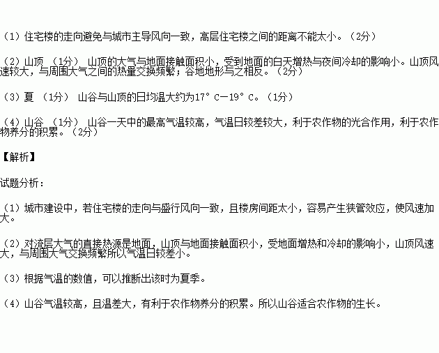
我国是一个多山的国家,山地对气温、降水和风的影响十分显著。下图中的甲图表示的是空气由开阔地进入山地峡谷时产生的大风现象。当空气由开阔地区进入山地峡谷口时,气流的横截面积减少,由于空气不可能在这里堆积,于是气流加速前进,从而形成强风。乙图是黑龙江省某地不同地形的气温日变化示意图。读图分析回答下列问题:(10分)

(1)峡谷地带容易出现大风。为了避免峡谷风效应危害,城市住宅楼的建设应注意哪些问题? ______

(2)山顶与山谷相比,气温日较差较小的是 ______ ,试分析原因 ______ 。

(3)图乙表示的是 ______ (冬、夏)季的气温日变化,请说明判断依据 ______ 。

(4)山谷与山顶相比,其更利于农作物生长的是 ______ ,试分析原因 ______ 。

练习册系列答案
相关题目

违法和不良信息举报电话:027-86699610 举报邮箱:58377363@163.com

精英家教网