题目内容
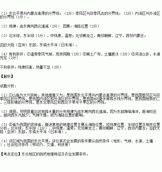
(18分)读我国部分地区示意图,结合已学内容,回答下列问题。
![]()
(1)说出两点①山脉的地理意义。(2分)
(2)描述图示地区降水量的空间分布特点并据此推断其主要影响因素。(4分)
(3)简述②省的地理位置。(4分)
(4)该区域平原是我国重要的农业区,结合所学知识试评价其农业生产的自然条件。(8分)
练习册系列答案
相关题目
题目内容
(18分)读我国部分地区示意图,结合已学内容,回答下列问题。
![]()
(1)说出两点①山脉的地理意义。(2分)
(2)描述图示地区降水量的空间分布特点并据此推断其主要影响因素。(4分)
(3)简述②省的地理位置。(4分)
(4)该区域平原是我国重要的农业区,结合所学知识试评价其农业生产的自然条件。(8分)