ÌâÄ¿ÄÚÈÝ

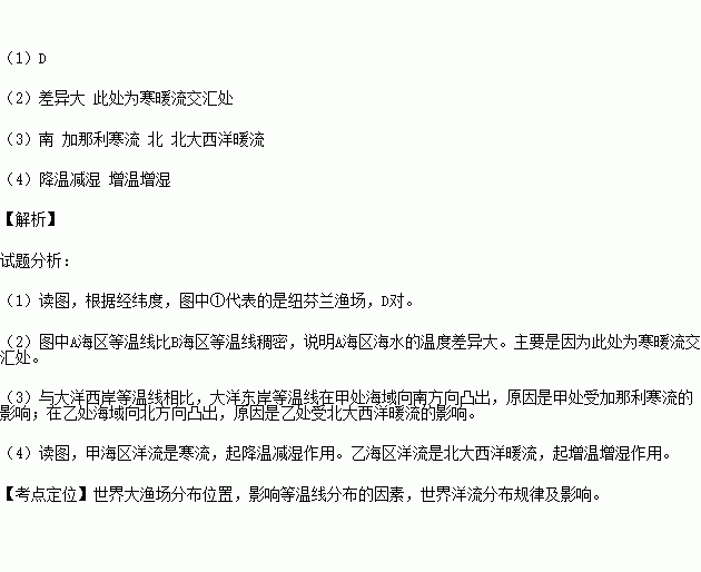
¶Á2Ô·ݴóÎ÷Ñó±íÃæº£Ë®µÈÎÂÏß·Ö²¼Í¼£¬»Ø´ðÏÂÁÐÎÊÌâ¡£

£¨1£©Í¼ÖТٴú±íµÄÊÇÏÂÁÐÓæ³¡Öеģ¨ £©

A. ±±º£µÀÓæ³¡ B. ÃØÂ³Óæ³¡

C. ±±º£Ó泡 D. Ŧ·ÒÀ¼Ó泡

£¨2£©Í¼ÖÐAº£ÇøµÈÎÂÏß±ÈBº£ÇøµÈÎÂÏß³íÃÜ£¬ËµÃ÷Aº£Çøº£Ë®µÄζȡª¡ª¡ª¡ª¡ª¡ª¡ª¡ª£¬Ô­ÒòÊÇ¡ª¡ª¡ª¡ª¡ª¡ª¡ª¡ª¡ª¡ª¡ª¡ª¡ª¡ª¡ª¡ª¡ª¡ª¡ª¡ª¡ª¡ª¡ª¡ª¡ª¡ª¡ª¡ª¡ª¡ª¡ª¡ª¡ª¡ª¡ª¡ª¡ª¡ª¡ª¡ª¡ª¡ª¡ª¡ª¡ª¡ª¡ª¡ª¡ª¡ª¡ª¡ª¡ª¡ª¡ª¡ª¡£

£¨3£©Óë´óÑóÎ÷°¶µÈÎÂÏßÏà±È£¬´óÑó¶«°¶µÈÎÂÏßÔÚ¼×´¦º£ÓòÏò¡ª¡ª¡ª¡ª¡ª¡ª¡ª£¨ÄÏ¡¢±±£©·½Ïò͹³ö£¬Ô­ÒòÊǼ״¦ÊÜ¡ª¡ª¡ª¡ª¡ª¡ª¡ª¡ª¡ª¡ª¡ª¡ª£¨ÑóÁ÷Ãû³Æ£©µÄÓ°Ï죻ÔÚÒÒ´¦º£ÓòÏò¡ª¡ª¡ª¡ª¡ª¡ª£¨ÄÏ¡¢±±£©·½Ïò͹³ö£¬Ô­ÒòÊÇÒÒ´¦ÊÜ¡ª¡ª¡ª¡ª¡ª¡ª¡ª¡ª¡ª¡ª¡ª¡ª£¨ÑóÁ÷Ãû³Æ£©µÄÓ°Ïì¡£

£¨4£© ÊÔ·ÖÎöÑóÁ÷¶Ô¼×¡¢ÒÒÁ½º£ÇøÑذ¶ÆøºòµÄÓ°Ïì¡£

Á·Ï°²áϵÁдð°¸
Ïà¹ØÌâÄ¿

Î¥·¨ºÍ²»Á¼ÐÅÏ¢¾Ù±¨µç»°£º027-86699610 ¾Ù±¨ÓÊÏ䣺58377363@163.com

¾«Ó¢¼Ò½ÌÍø