题目内容

2016年的夏天,全世界体育迷将迎来又一季“奥运狂欢”。 2016年8月5日至21日,巴西里约热内卢,第31届夏季奥运会在这里举行。下列三幅图分别示意巴西地形分布、巴西利亚和里约热内卢气温变化和降水季节分配。读下列图文资料,完成下列问题。

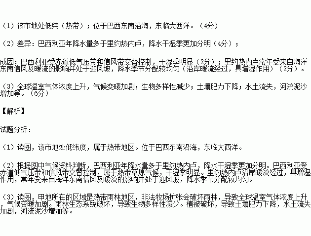
(1)简述里约热内卢的地理位置特征。

巴西首都原为里约热内卢,1960年迁往巴西利亚。

(2)依据上图,比较巴西利亚和里约热内卢降水特征的差异,并分析成因。

(3)据报道,近年来甲地所在的区域非法牧场扩张对生态环境产生了负面影响。请答出三点?

练习册系列答案
相关题目

违法和不良信息举报电话:027-86699610 举报邮箱:58377363@163.com

精英家教网