题目内容
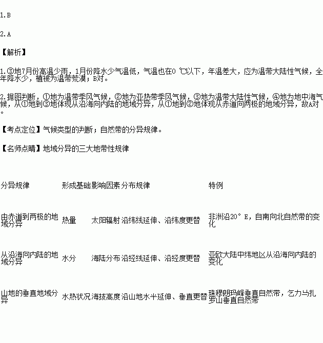
读四个不同地点的气候资料图,完成下列问题。
![]()
1.③地的典型植被可能是
A.热带荒漠 B.温带荒漠
C.温带落叶阔叶林 D.亚热带常绿硬叶林
2.若四地均位于亚欧大陆,则以下能体现自然带从赤道到两极地域分异规律的是
A.从①地到②地 B.从①地到③地
C.从③地到④地 D.从②地到④地
练习册系列答案
相关题目
题目内容
读四个不同地点的气候资料图,完成下列问题。
![]()
1.③地的典型植被可能是
A.热带荒漠 B.温带荒漠
C.温带落叶阔叶林 D.亚热带常绿硬叶林
2.若四地均位于亚欧大陆,则以下能体现自然带从赤道到两极地域分异规律的是
A.从①地到②地 B.从①地到③地
C.从③地到④地 D.从②地到④地