题目内容
(20分)阅读图文资料,完成下列各题。
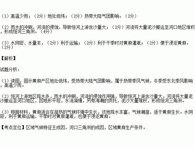
黄麻适合在湿热的气候环境中生长。收获的黄麻在水中浸沤后,才能进行初加工以获取制作麻袋、麻布、纸张等的原料。下图为黄麻产区分布示意图和甲城市的气候资料图。
![]()
(1)据图描述黄麻产区冬季的气候特征,并分析原因(6分)
(2)试从水循环的角度说明图示三角洲的形成。(6分)
(3)说明该地区有利于黄麻生产的水文条件。(8分)
练习册系列答案
相关题目
题目内容
(20分)阅读图文资料,完成下列各题。
黄麻适合在湿热的气候环境中生长。收获的黄麻在水中浸沤后,才能进行初加工以获取制作麻袋、麻布、纸张等的原料。下图为黄麻产区分布示意图和甲城市的气候资料图。
![]()
(1)据图描述黄麻产区冬季的气候特征,并分析原因(6分)
(2)试从水循环的角度说明图示三角洲的形成。(6分)
(3)说明该地区有利于黄麻生产的水文条件。(8分)