题目内容
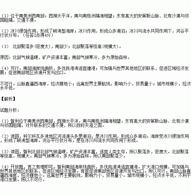
智利是世界上最狭长的国家,近年来智利与我国交往密切。该国地理位置偏远,有“天涯之国”之称。读图文材料,回答下列问题。(14分)
![]()
(1)智利人称自己的国家是“天涯之国”,请从地理位置角度说明原因。(3分)
(2)据图说出冰川对科尔科瓦多湾地区地貌形成的作用。(4分)
(3)说出智利图示区域聚落分布的特点并分析原因。(4分)
(4)有人认为应扩大智利南部港口规模,营造世界大港。说出你的观点和理由。(3分)
练习册系列答案
相关题目
题目内容
智利是世界上最狭长的国家,近年来智利与我国交往密切。该国地理位置偏远,有“天涯之国”之称。读图文材料,回答下列问题。(14分)
![]()
(1)智利人称自己的国家是“天涯之国”,请从地理位置角度说明原因。(3分)
(2)据图说出冰川对科尔科瓦多湾地区地貌形成的作用。(4分)
(3)说出智利图示区域聚落分布的特点并分析原因。(4分)
(4)有人认为应扩大智利南部港口规模,营造世界大港。说出你的观点和理由。(3分)