题目内容

读图文材料,回答问题。

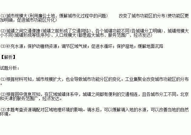
材料  天津市是现代工业集聚地,经历了由南、北运河与海河交汇处附近→市区海河两岸、铁路沿线→市区边缘→滨海地区、卫星城镇的变化过程。

(1)引起上述变化的主要原因,除交通运输方式变化外,还有____________;工业集聚地的变化对城市空间的影响是__________________________________________。

(2)据图中信息说明,该区域城镇体系构成的主要条件是____________,____________等;京津两城市都建有中心商务区(CBD)的共同条件是____________。

(3)图中所示调水工程建成后,将对调入区自然环境产生的有利影响是 ____________。

练习册系列答案
相关题目

违法和不良信息举报电话:027-86699610 举报邮箱:58377363@163.com

精英家教网