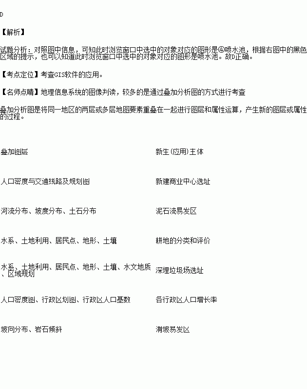
题目内容
图示意某I软件显示的某校部分建筑分布的地图窗口及其属性(如用途、建筑面积、建筑高度等)的浏览窗口(面积单位:m2;高度单位:m)。读图,若图浏览窗口中的建筑物属性与地图窗口中的图形对应,此时浏览窗口中选中的对象对应的图形是:
![]()
A.① B.② C.③ D.④
练习册系列答案
相关题目
“十二五”期间,在国家政策支持下,我国新能源产业将迎来加速发展和布局调整的重要机遇。阅读下列材料,回答问题。(16分)
材料一 中国新能源产业重点分布区域图。
![]()
材料二 2013中国(呼伦贝尔)——中俄蒙第三届国际风力发电及新能源产业博览会于2013年6月28~30日在内蒙古呼伦贝尔市举行。内蒙古自治区拥有全国50%的风能资源,近年来风电产业发展迅猛,正致力于打造“风电三峡”,建设绿色能源大区。
材料三 中国2005~2007年综合能源平衡表(单位:万吨标准煤)。
年份 | 2005 | 2006 | 2007 |
可供消费的能源总量 | 223 213 | 244 101 | 261 111 |
能源消费总量 | 224 682 | 246 270 | 265 583 |
平衡差额 | -1 469 | -2 169 | -4 472 |
(1)据材料一判断在区域分工中主要承担新能源产业高端研制功能的地区并简述理由。(4分)
(2)结合材料二,分析内蒙古打造“风电三峡”的可行性。(6分)
(3)读材料三,分析我国能源供需状况;我国将采取哪些措施来缓解此状况?(6分)