ÌâÄ¿ÄÚÈÝ

¸ù¾ÝÏÂÁвÄÁÏ£¬Íê³É£¨1£©¡«£¨2£©Ìâ¡£

²ÄÁÏÒ»£ºÍ¼¼×ΪÊÀ½çÄ³ÇøÓò¼òͼ£¬Í¼ÒÒΪͼ¼×ÖÐA´¦É½Âö´¹Ö±×ÔÈ»´ø´øÆ×ʾÒâͼ£¬Í¼±ûΪͼ¼×ÖÐB³ÇÊÐÄêÄÚÆøÎ±仯ʾÒâͼ¡£

²ÄÁ϶þ£ºÖÇÀûÒý½øÅ·ÖÞÓÅÁ¼ÆÏÌÑÆ·Öֺ͹ÅÀϵÄÄð¾Æ·½·¨£¬Ê¹µÃÄðÖÆ³öµÄÆÏÌѾƼÈÓÐÅ·ÖÞ´«Í³£¬ÓÖ²»Ê§ÄÏÃÀ·çζ¡£×Ô20ÊÀ¼Í90Äê´úÒÔÀ´£¬ÖÇÀûÆÏÌѾÆÖð½¥×ßÏòÊÀ½ç¡£

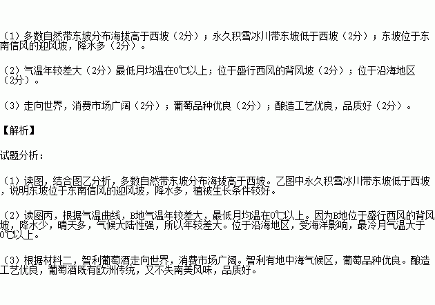
£¨1£©Ö¸³öA´¦É½Âö¶«Î÷Á½ÆÂ×ÔÈ»´øµÄ²îÒ죬²¢·ÖÎöÔ­Òò¡£

£¨2£©ÃèÊöBµØÆøÎÂÌØÕ÷£¬²¢·ÖÎöÆäÔ­Òò¡£

£¨3£©¼òÊöÖÇÀûÆÏÌѾƹ¤Òµ·¢Õ¹µÄÇøÎ»ÓÅÊÆ¡£

Á·Ï°²áϵÁдð°¸
Ïà¹ØÌâÄ¿

ÔĶÁÏÂÁÐͼÎÄ×ÊÁÏ£¬»Ø´ðÏÂÁÐÎÊÌâ¡£

²ÄÁÏÒ» ÏÂͼΪ¡°Ì«ÑôϵʾÒâͼ¡±

²ÄÁ϶þ »ðÐÇÊǰ˴óÐÐÐÇÖ®Ò»£¬¾àÀëÌ«ÑôÔ¼2.28 ÒÚǧÃס£µØ±íɳÇð¡¢Àùʯ±é²¼¡£»ðÐǵĴóÆøÃܶÈÖ»ÓеØÇòµÄ´óÔ¼1%£¬×ÔתÖÜÆÚΪ24 ʱ37 ·Ö£¬±íÃæÆ½¾ùζÈÁãÏÂ55¡æ¡£2015 Äê9 ÔÂ28 ÈÕ£¬ÃÀ¹úÓ¾ÖNASA Ðû²¼£º»ðÐDZíÃæ´æÔÚÁ÷¶¯µÄҺ̬ˮ£¬ÕâÒ»·¢ÏÖÎÞÂÛ¶ÔѰÕÒÍâÐÇÉúÃü£¬»¹ÊÇÈËÀàÒÆÃñ»ðÐÇ£¬¶¼¾ßÓв»Í¬·²ÏìµÄÒâÒå¡£

²ÄÁÏÈý µØÇòÊǾàÀëÌ«ÑôµÚÈý½üµÄ´óÐÐÐÇ£¬ÈÕµØÆ½¾ù¾àÀëÔ¼1.5 ÒÚǧÃס£µØÇòÉÏ71%Ϊº£Ñó£¬29%Ϊ½µØ¡£µØÇò±»Ò»²ãºÜºñµÄ´óÆø²ã°üΧ×Å£¬´óÆøµÄÖ÷Òª³É·ÝΪµª¡¢Ñõ¡£µØÇòµÄ×ÔתÖÜÆÚΪ23 ʱ56 ·Ö4 Ã룬±íÃæµÄƽ¾ùζȴóÔ¼15 ÉãÊ϶ÈÇÒÖçҹβî½ÏС¡£µØÇòÊÇĿǰÓîÖæÖÐÒÑÖª´æÔÚÉúÃüµÄΨһÌìÌå¡£

(1)ͼʾÌìÌåϵͳµÄÖÐÐÄÌìÌåÊÇ £¬´ËÌìÌå³ÉΪ¸ÃÌìÌåϵͳÖÐÐĵÄÔ­ÒòÊÇ ¡£

(2)ͼÖдú±í»ðÐǵÄ×ÖĸÊÇ ,×ÖĸM ±íʾ ¡£

(3)¾Ý²ÄÁ϶þ·ÖÎö»ðÐDZíÃæÆ½¾ùζȱȵØÇòµÍµÄÖ÷ÒªÔ­Òò¡£

(4)µØÇòÉÏÓÐÊÊÓÚÉúÎïÉú´æµÄζȣ¬¸ù¾Ý²ÄÁÏÈýºÍËùѧ֪ʶ·ÖÎöÖ÷ÒªÔ­ÒòÓÐÄÄЩ£¿

Î¥·¨ºÍ²»Á¼ÐÅÏ¢¾Ù±¨µç»°£º027-86699610 ¾Ù±¨ÓÊÏ䣺58377363@163.com

¾«Ó¢¼Ò½ÌÍø