题目内容
结合图文材料,完成下题。
材料一:2015年9月,联合国发布数据称,欧洲将迎来“战后最大难民潮”,源源不断的难民主要来自叙利亚、利比亚等战争、局势动荡地区。据了解,此次难民潮有大批难民选择前往德国。德国的经济发达,当前人口出生率和失业率都很低,政府和民众对难民持欢迎态度。
材料二:一个叙利亚家庭需要花费两年的家庭收入,才有可能将家中的年轻人送到欧洲。到达欧洲后,他们要找到工作或者做买卖,再将攒下的钱寄回家里,让其他的家庭成员来团聚。
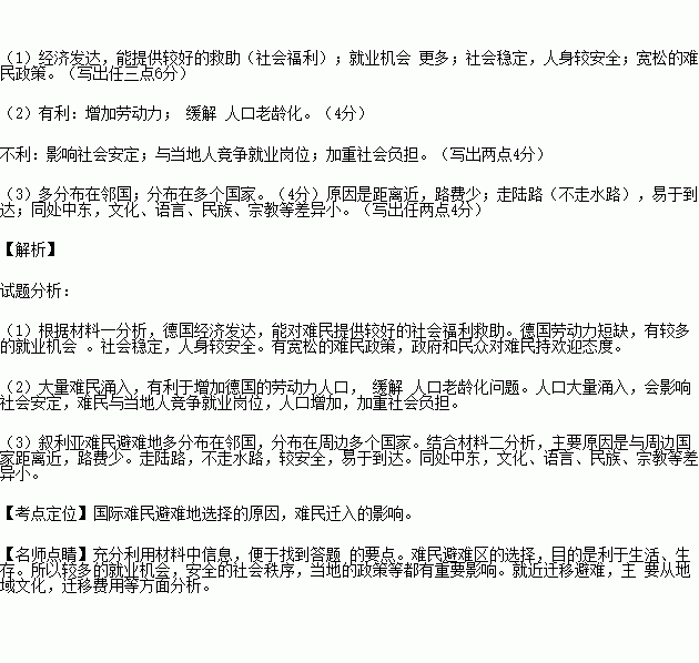
材料三:叙利亚邻国示意图和难民分布图(下图)
![]()
(1)运用地理知识,分析大量叙利亚难民选择到德国避难的原因。
(2)从人口角度分析,大量难民涌入将会对德国带来哪些影响。
(3)说出叙利亚难民避难地分布的突出特征,并简析其原因。
练习册系列答案
相关题目
下表为我国五个自治区行政中心城市气候资料表。读表格数据,回答下列各题。
城市 | 夏秋降水量(mm) | 冬春降水量(mm) | 7月平均气温(℃) | 1月平均气温(℃) |
① | 153.2 | 124.4 | 25.7 | -15.2 |
② | 351.5 | 66.0 | 21.9 | -13.5 |
银川 | 165.6 | 37.1 | 23.6 | -9.0 |
③ | 435. 0 | 9.8 | 14.9 | -2.3 |
④ | 868.8 | 431.8 | 28.3 | 12.8 |
1. ④序号代表的是( )
A.乌鲁木齐 B.拉萨
C.呼和浩特 D.南宁
2.导致①城市冬春季节降水较多的原因是受( )
A.副高控制 B.蒙古高压控制
C.西风气流影响 D.热带气旋影响