ÌâÄ¿ÄÚÈÝ
ÔĶÁ²ÄÁÏ£¬Íê³ÉÏÂÁÐÎÊÌâ¡£
²ÄÁÏÒ»£º2016Äê8ÔÂ5ÈÕÖÁ21ÈÕ£¬µÚ31½ì°ÂÔË»áÔÚ°ÍÎ÷ÀïÔ¼ÈÈÄÚ¬¾ÙÐС£Í¼lΪÄÏÃÀÖÞ¾Ö²¿µØÇøÂÔͼ¡£Í¼2ΪÀïÔ¼ÈÈÄÚ¬¿Æ¿ÆÍß¶àɽ¶¥µÄÒ®öÕÏñ¡£
![]()
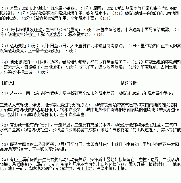
²ÄÁ϶þ£ºÍ¼3ΪͼlÖÐA.¡¢B.Á½³ÇÊÐµÄÆøºòͳ¼ÆÍ¼
![]()
²ÄÁÏÈý£º°²µÚË¹É½ÇøÍ¡¢Îý¡¢Ç¦Ð¿µÈÓÐÉ«½ðÊô¿ó·á¸»£¬ÆäÖÐÍ¿ó´¢Á¿Õ¼È«ÇòµÄ60%£¬µ±µØ´óÁ¿¿ª²ÉÍ¿ó¶ÔÉú̬»·¾³Ôì³ÉÁ˽ϴóµÄÆÆ»µ¡£
(1)±È½ÏA¡¢BÁ½³ÇÊнµË®ÌØÕ÷²îÒ죬²¢½âÊÍÆäÔÒò¡£
(2)·ÖÎöAµØÑذ¶Ïļ¾º£Îí¶à·¢µÄÔÒò¡£
(3)ÃèÊöµÚ31½ì°ÂÔË»áÆÚ¼äÀïÔ¼ÈÈÄÚ¬µÄÒ®öÕÏñÕýÎçÓ°³¤µÄ±ä»¯¹æÂÉ£¬²¢·ÖÎöÔÒò¡£
(4)¼òÊö°²µÚË¹É½ÇøÍ¡¢Îý¡¢Ç¦Ð¿µÈÓÐÉ«½ðÊô¿ó·á¸»µÄÔÒò£¬²¢Ö¸³öͿ󿪾۹ý³ÌÖпÉÄÜÒý·¢µÄ»·¾³ÎʵÄÌâ¡£
ϱíΪÎÒ¹úijµØ²¿·ÖÈÕÆÚµÄÈÕ³öÓëÈÕÂäʱ¼ä(±±¾©Ê±¼ä)±í¡£¶Á±í£¬»Ø´ðÏÂÁи÷Ìâ¡£
ÈÕÆÚ | M | 3ÔÂ21ÈÕ | 4ÔÂ10ÈÕ | 9ÔÂ3ÈÕ | 9ÔÂ23ÈÕ |
ÈÕ³öʱ¼ä | 6:42 | 6:20 | N | 5:58 | 6:20 |
ÈÕÂäʱ¼ä | 17:58 | 18:20 | 18:42 | 18:42 | 18:20 |
1.
A. 4ÔÂ11ÈÕ B. 3ÔÂ1ÈÕ C. 2ÔÂ11ÈÕ D. 1ÔÂ1ÈÕ
2.
A. MÈÕÆÚµ½3ÔÂ21ÈոõØÕýÎçʱÊ÷Ó°¿ÉÄÜÖ𽥱䳤
B. 9ÔÂ3ÈոõصÄÕýÎçÌ«Ñô¸ß¶È±È4ÔÂ10ÈյĴó
C. 4ÔÂ10ÈÕ°øÍí¸ÃµØ¿ÉÒÔ´ÓÄÏÃæ´°»§¿´µ½ÈÕÂä¾°Ïó
D. 4ÔÂ10ÈոõصÄÈÕ³öʱ¼ä(±±¾©Ê±¼ä)N´óÔ¼ÊÇ5£º58
ϱíΪÎÒ¹úÖØµãÁ÷Óò±ù´¨ÈÚˮδÀ´µÄ±ä»¯Ç÷ÊÆ£¨µ¥Î»£ºÒÚÁ¢·½Ã×£©¡£¶Á±í£¬Íê³ÉÏÂÁи÷Ìâ¡£
Äê·Ý\ºÓÁ÷ˮϵ | ÎÚ³ľÆëºÓ | °¢¿ËËÕºÓ | Ò¶¶ûǼºÓ | ÂêÄÉ˹ºÓ | ËþÀïľºÓ |
2007-2010 | 0.44-0.46 | 26.9-28.0 | 48.9-52.8 | 5.6-5.9 | 148.0-155.1 |
2011-2020 | 0.42-0.43 | 28.0-28.0 | 52.4-52.9 | 5.8-5.8 | 157.8-158.1 |
2021-2030 | 0.38-0.39 | 27.9-28.7 | 53.4-55.9 | 5.6-5.6 | 158.8-166.1 |
2031-2040 | 0.33-0.33 | 27.5-30.5 | 54.3-62.6 | 5.2-5.5 | 158.8-183.9 |
2041-2050 | 0.26-0.28 | 27.9-31.3 | 54.9-64.5 | 4.9-5.1 | 160.4-189.2 |
1.δÀ´ºÓÁ÷Á÷Á¿ÈÔ½«Ôö¼ÓµÄÖØµãÁ÷ÓòÊÇ£¨ £©
A£®ÎÚ³ľÆëºÓ¡¢°¢¿ËËÕºÓºÍÒ¶¶ûǼºÓ
B£®°¢¿ËËÕºÓ¡¢Ò¶¶ûǼºÓºÍÂêÄÉ˹ºÓ
C£®°¢¿ËËÕºÓ¡¢Ò¶¶ûǼºÓºÍËþÀïľºÓ
D£®Ò¶¶ûǼºÓ¡¢ÂêÄÉ˹ºÓºÍËþÀïľºÓ
2.¶ÔÓÚÁ÷Á¿ÒѾ¾Àú·åÖµµÄÖØµãÇøÓòÓ¦£¨ £©
A£®È«Á÷Óòͳһµ÷ÅäË®×ÊÔ´
B£®ÉÏÓδóÁ¿Ôö¼ÓË®¿â
C£®½ûÖ¹ÒÆÃñ½øÈ뿪·¢
D£®½«ÏÂÓξÛÂäÈ«²¿Ç¨ÍùÉÏÓÎ