题目内容

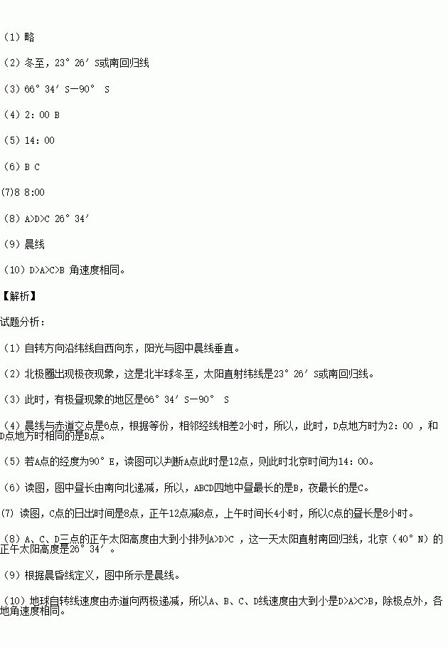
读昼夜分界图,回答:(17分)

⑴在图中标注地球自转的方向 和太阳光线。

⑵这是北半球 节气,太阳直射纬线是

⑶此时,有极昼现象的地区是

⑷此时,D点地方时为 时,和D点地方时相同的是_____________点。

⑸若A点的经度为90°E,则此时北京时间为_____________时。

⑹ABCD四地中昼最长的是_____________,夜最长的是_____________。

⑺C点的昼长是_____________, C 点的日出时刻是:_____________。

⑻请将A、C、D三点的正午太阳高度由大到小排列:_____________。

这一天北京(40°N)的正午太阳高度是:_____________

⑼图中所示是_____________线(晨线或昏线)。

⑽比较A、B、C、D线速度由大到小是 ,角速度的特点是___________。

练习册系列答案
相关题目

违法和不良信息举报电话:027-86699610 举报邮箱:58377363@163.com

精英家教网