题目内容
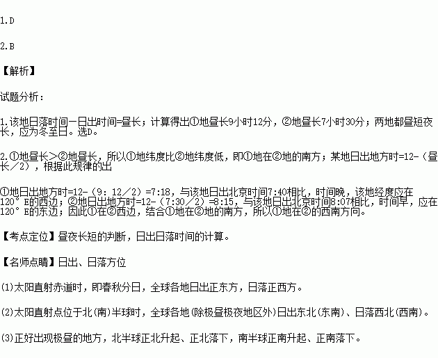
图是我国①②两地某日的日出日落示意图(图示为北京时间),回答下列问题。
![]()
1.该日最有可能是
A.春分日 B.夏至日 C.秋分日 D.冬至日
2.①地位于②地的
A.东南方向 B.西南方向 C.东北方向 D.西北方向
练习册系列答案
相关题目
(14分)阅读材料,回答下列问题。
材料一:2014年12月12日,举世瞩目的南水北调中线正式通水,也预示着半个多世纪的中国调水梦变为现实。为保证输水,对汉江原有的丹江口水库大坝加高了约15米,利用海拔落差,每年将有96亿立方米的水从丹江口水库输送到华北。“一江清水向北流”,不仅缓解沿线群众的生产生活用水困难,而且河南、河北、北京、天津等地的人民群众也能够畅饮湖北丹江水库优质甘甜的清水。
材料二:
![]()
材料三
表1 南水北调受水区城市水资源供需差异及预测(单位:亿m³)
项目 | 2005年 | 2010年 | 2030年 |
可供水量 | 104.35 | 98.36 | 94.99 |
缺水量 | 111 | 169 | 305 |
经过节水、治污及污水回用等措施后的缺水量 | 66.8 | 112.12 | 191.16 |
(1)分析丹江口水库大坝加高对汉江下游可能带来哪些影响?(3分)
(2)据图分析受水地缺水最严重的季节和调水地可调出最大水量的季节是否相同。(8分)
(3)阅读材料并结合所学的知识,试为受水地合理化用水提出建议。(3分)