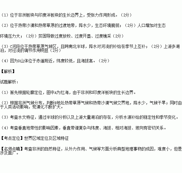
题目内容
读图并回答下列问题。
(1)简述A海的形成原因。
(2)分析B地区荒漠化的成因。
(3)C附近的河段流量稳定,简要分析其原因。
(4)分析说明D山体垂直自然带复杂的原因。
读图1和图2,完成下列问题。
1.图1所示为( )
A.工业分散,追求利润最大化 B.工业集聚,形成工业地域
C.工业分散,追求规模效益 D.工业联系,降低运输费用
2.依据图1与图2,下列地区经济活动获得的附加值由高到低排序,正确的是( )
A.欧洲、美国、韩国、中国 B.美国、欧洲、中国、韩国
C.美国、欧洲、韩国、中国 D.欧洲、美国、中国、韩国
3.增加中国经济活动附加值的可行措施是( )
A.进行能源结构调整 B.加大科技投入
C.加强基础设施建设 D.治理环境污染
图为2015年第9号台风灿鸿7月10日19时位置示意图。图中虚线表示台风中心已知和未来可能的运动路径,线上黑圈示意台风实时位置。完成下列问题。
1.受灿鸿影响,此时苍南县的风向为( )
A.东北风 B.西北风 C.东南风 D.西南风
2.灿鸿对浙江省带来的影响不包括( )
A.暴雨如注 B.消暑降温
C.狂风扬沙 D.潮水陡涨
形成图中各地景观的主要外力作用依次是
A.流水侵蚀、风力沉积、冰川侵蚀、海水侵蚀
B.风力侵蚀、流水侵蚀、冰川侵蚀、海水堆积
C.风力侵蚀、风力沉积、冰川侵蚀、海水堆积
D.流水侵蚀、流水侵蚀、冰川侵蚀、海水侵蚀
瑞典斯德哥尔摩时间(东一区)2015年10月5日11点30分,诺贝尔委员会宣布包括我国科学家屠呦呦在内的三名科学家获得本年度诺贝尔生理学或医学奖。读图1和图2完成下列问题。
1.宣布获奖时,北京时间为
A.10月5日2:30 B.10月5日4:30
C.10月5日18:30 D.10月5日20:30
2.宣布获奖时,太阳直射点大致位于图3中
A.甲-乙段 B.乙-丙段 C.丙-丁段 D.丁-戊段
3.宣布获奖当日,下列四城市中正午太阳高度最大的是
A.北京 B.香港 C.宜宾 D.斯德哥尔摩
右图所示国家为世界重要红茶生产国。据考察发现,M地第一季度生产的茶叶质量最好。读图完成下列各题。
1.导致M地该季度茶叶质量最好的主要原因是( )
A.地形 B.市场 C.土壤 D.气候
2.推测下列四地中,七月份降水量最大的是( )
A.甲 B.乙 C.丙 D.丁
阅读下面图文资料,回答问题。
材料一 “红色荒漠”是指在我国南方湿润红土地区的土地荒漠化。这些地区地形以丘陵及山区为主,植被覆盖率在30%以下。
材料二 “红色荒漠”形成结构示意图。
(1)完成“红色荒漠”结构示意图。上图中字母表示水土流失、人口增加、滥伐森林、高温多雨等条件,请写出各个字母所代表的含义。
A________,B________,C________,D________。
(2)南方地区“红色荒漠”主要发生在______丘陵地区,它的形成造成的不利影响有 ______________________________________________________。
(3)我国北方的荒漠化主要发生在__________地区。简要说明北方地区和南方地区土地荒漠化防治的不同的措施。
下图为“某区域年等降水量线图”,读图回答下列问题。
导致图中L地与R地降水量差异的主要原因可能是( )
A.纬度位置 B.离海的距离 C.地形 D.植被
下图为某山地等高线、等温线、雪线示意图。读图完成下列问题。
1.该山地南坡属于( )
A.阳坡和背风坡 B.阴坡和背风坡
C.阳坡和迎风坡 D.阴坡和迎风坡
2.图中①②间分布最广的植被可能为( )
A.高山草甸 B.高寒荒漠
C.针阔叶混交林 D.高山针叶林