题目内容

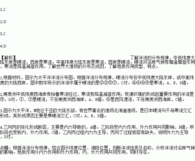
下图是太平洋洋流分布简图。读图并结合所学知识,回答下列各题。

1.图中数字所示的洋流中属于暖流的是( )

A. ①③④⑥ B. ③④⑦⑧

C. ②③⑤⑦ D. ②⑤⑦⑨

2.对南美洲中低纬度西海岸荒漠环境的形成起重要作用的洋流是( )

A. ① B. ⑦ C. ⑧ D. ⑨

3.M地有世界著名的渔场,其形成原因主要是( )

A. 暖流经过 B. 寒流经过 C. 寒暖流交汇 D. 底部海水上升

4.下列关于地表形态演变的叙述,与示意图相符的是( )

A. 乙向丙的变化主要是外力导致的

B. 乙阶段只受内力作用

C. 甲阶段没有受到内、外力作用

D. 乙向丙过程内力为主导,丙向丁过程外力为主导

练习册系列答案
相关题目

违法和不良信息举报电话:027-86699610 举报邮箱:58377363@163.com

精英家教网