题目内容
读下图,据图回答以下问题。(20分,每空2分)
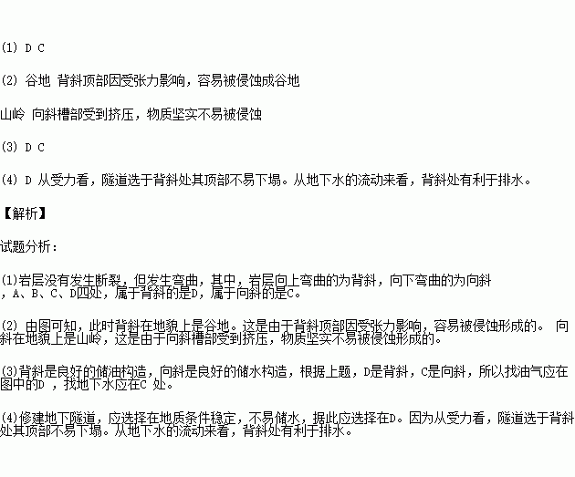
![]()
(1)A、B、C、D四处,属于背斜的是_______________,属于向斜的是______________。
(2)此时,背斜在地貌上是______,原因是_________;向斜在地貌上是____________,原因是_______________。
(3)找油气应在图中的_________处,找地下水应在 _______处。
(4)如果修建地下隧道,应选择在_________,原因是___________________________。
霾是悬浮于近地面空气中的灰尘、硫酸、硝酸、有机碳氢化合物等非常细小的固体颗粒物,直径多在2.5微米(PM2.5)以下,使水平能见度小于10千米的现象。读“2014年10月9-13日北京天气及大气质量”(表),回答下列问题。
日期 | 最高气温 | 最低气温 | 风、阴晴等 | 大气中PM2.5浓度(微克/每立方米) |
10月9日 | 22 | 14 | 微风、霾 | 330 |
10月10日 | 21 | 13 | 微风转北风三四级,霾 | 299 |
10月11日 | 19 | 8 | 多云转晴,阵雨,北风四、五级,霾 | 177 |
10月12日 | 18 | 6 | 阴转晴、微风 | 8 |
10月13日 | 18 | 4 | 晴、微风 | 30 |
1.10月12日大气中PM2.5浓度最低的主要原因是
①11日出现阵雨,利于降尘 ②11日风力较大,利于吹散污染物
③12日气温升高,对流旺盛 ④12日阴转晴,气压降低,气流上升
A. ①② B. ③④ C.①③ D. ②④
2. 本次霾的物质主要来自
①工业生产 ②汽车尾气 ③沙尘暴 ④煤炭的燃烧
A. ①②③ B. ②③④ C. ①②④ D. ①③④
3.10月9日,市民
①适宜户外身体锻炼 ②尽量减少外出 ③外出时戴专用口罩 ④外出时增添厚衣物
A. ①③ B. ②④ C. ①④ D. ②③