题目内容
阅读材料,回答问题。
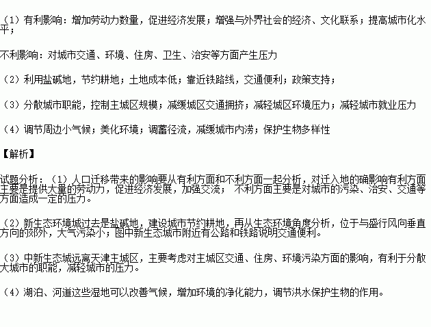
2012年末天津市常住人口总数则已超过1400万,其中九成以上的增加人口来自于迁移增长。天津中新生态城的建设注重节约资源和保护环境,选址于距天津主城区45千米的一片盐碱地上,吸引天津及外地大量人口和企业进入。天津中新生态城在城市开发、生态建设、环境治理等方面在国内外形成了良好示范效应。下图为天津主城和生态城简图。
![]()
(1)指出外来人口大量流入对天津市带来的影响。
(2)分析中新生态城选址的区位优势。
(3)中新生态城远离天津主城区,说明它的建成对主城区的有利影响。
(4)简述中新生态城内保留大量湖泊、河道等湿地的原因。
练习册系列答案
相关题目
下表为世界四个地区人口相关数据,据表回答下列问题。
地区 | 总人口(万人) | 出生率(%) | 死亡率(%) | 国内生产总值(亿美元) |
① | 130 | 1.78 | 0.62 | 160 |
② | 820 | 0.55 | 0.60 | 908 |
③ | 19000 | 1.79 | 0.81 | 190 |
④ | 48000 | 1.24 | 0.64 | 1036 |
1.表格中四个地区,人口老龄化趋势最明显的是
A.①地区 B.②地区 C.③地区 D.④地区
2.①地区在上述四个地区中
A.人口年龄结构最年轻 B.年净增人口最多
C.经济发展水平最低 D.劳动力资源最丰富