题目内容
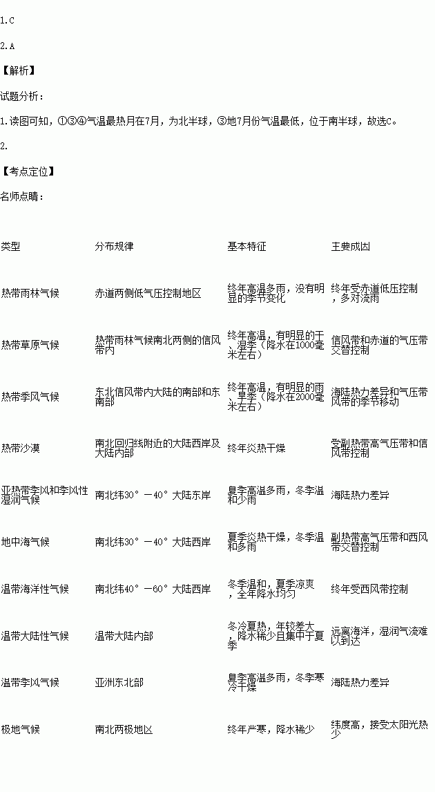
读世界四个地点的气温降水状况图,回答下列问题。
![]()
1.位于南半球的地点是
A.① B.② C.③ D.④
2.位于中高纬度大陆东岸的地点是
A.① B.② C.③ D.④
练习册系列答案
相关题目
国家法定退休年龄的调整与该国人口增长状况有密切关系。下表为世界部分国家法定退休年龄表。读表完成下列各题。
国家 | 现行标准(岁) | 调整退休年龄目标(岁) | |
男 | 女 | ||
瑞士 | 65 | 64 | |
巴西 | 60 | 55 | |
英国 | 65 | 60 | 67(2028年) |
意大利 | 65 | 60 | 65(2018年) |
1.表中国家,人口增长模式与其他三个国家不同的是( )
A. 瑞士 B. 巴西 C. 英国 D. 意大利
2.英国人口增长的快慢,归根结底取决于( )
A. 养老金制度 B. 医疗卫生条件
C. 婚姻生育观 D. 生产力发展水平