题目内容
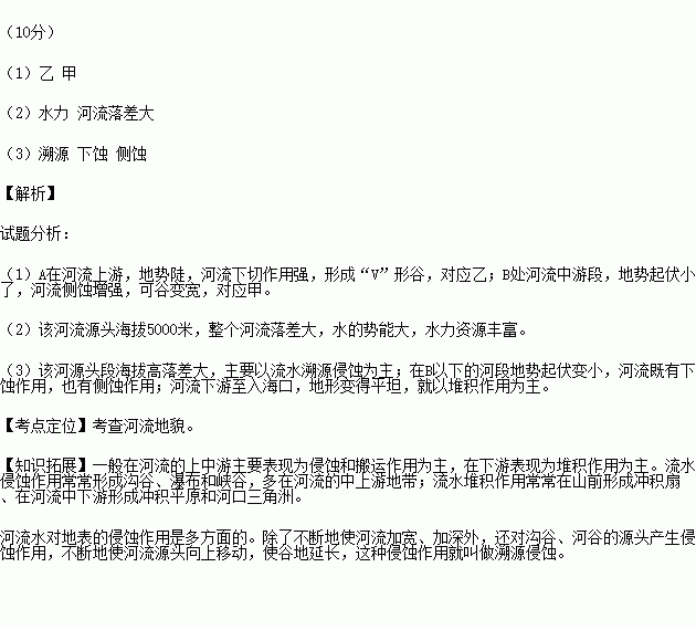
读图,完成各题:
![]()
(1)A、B处谷地对应的甲、乙断面是:A________,B________。
(2)该河流________资源丰富,判断的根据是________________。
(3)该河源头主要以流水________侵蚀为主,在B以下的河段既有________(侵蚀)作用,也有________(侵蚀)作用。
练习册系列答案
相关题目
题目内容
读图,完成各题:
![]()
(1)A、B处谷地对应的甲、乙断面是:A________,B________。
(2)该河流________资源丰富,判断的根据是________________。
(3)该河源头主要以流水________侵蚀为主,在B以下的河段既有________(侵蚀)作用,也有________(侵蚀)作用。