题目内容
读下图,回答下列问题。
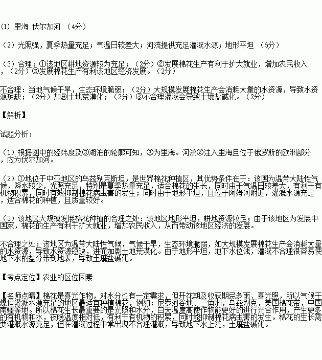
(1)图中③是 (湖),图中河流②的名称 。
(2)①地所在地区是世界著名的棉花种植区,分析该地棉花种植的优势条件。
(3)该地区大规模的发展棉花种植是否合理?简述理由。
近地面的风向一般是( )
A.与等压线平行 B.与等压线垂直
C.与等压线斜交 D.水平气压梯度力平行
甘肃省民勤县地处河西走廊东北部,石羊河流经民勤盆地。民勤地区现已成为我国沙尘暴四大沙源地之一。结合下列资料回答下题。
1.民勤绿洲水资源最充沛的季节是
A.春季 B.夏季 C.秋季 D.冬季
2.导致近50年来,民勤绿洲迅速退化的根源在于
A.全球变暖使石羊河水量明显减少 B.流域内上游用水量增加
C.大量地表径流在沙漠地区下渗 D.草原破坏使地表径流减少
3.下列防治图示地区荒漠化问题的措施可行的是
①植被自然恢复 ②工程固沙,如设置草方格沙障 ③化学固沙,如在流动沙地上喷洒化学胶结物质 ④旱地节水,如渠道防渗、喷灌微灌、田间节水等
A.①② B.②③ C.③④ D.②④
蜂农为了“追花夺蜜”,往往要不停地迁徙放蜂。读我国东线放蜂线路示意图,完成下列问题。
1.放蜂区域
A.平原面积占一半以上 B.土壤肥力由南向北呈下降趋势
C.大部分地区属于季风气候区 D.东西差异显著而南北差异较小
2.图中放蜂路线体现的地域分异规律主要是
A.由赤道向两极的地域分异 B.垂直地域分异
C.由沿海向内陆的地域分异 D.非地带性分异
3.蜂农沿图示路线放蜂途中最可能遇到的是
A.在闽粤遇山洪冲走蜂箱 B.在皖南遇梅雨滴蜜无收
C.在华北遇干旱蜜源减少 D.在东北遇初霜蜜蜂挨冻
某市一地理兴趣小组利用指南针和半圆尺进行地理探究实践活动(如图所示)。读活动现场示意图,完成下列问题。
1.北京时间6月22日12:40时,丙同学观察到自己的影子最短。此时,甲与乙测得的度数为86.5°,该地最可能是
A.广州 B.上海 C.长春 D.海口
2.该日当地昼长和北京时间12时的影子的朝向最接近
A.11时20分 东北 B.12时 西北
C.13时15分 西南 D.14时10分 东南
山脉常成为自然地理环境的分界线,有关山脉两侧地理现象的描述,正确的是
A.山脉两侧的国家不同
B.两侧大河流向虽然不同,但都有凌汛现象
C.两侧地形类型不同,但地形特征完全相同
D.具有相同的气候类型,但气温、降水量有所差异
下图甲为1999~2007年我国耕地减少的重心转移示意图,下图乙为1999~2007年我国耕地面积与粮食产量变化曲线图。读图完成下列各题。
1.1999~2003年,我国耕地减少的重心转移的主要原因是
A.东南沿海地区城市化速度快
B.东南沿海地区种植业结构调整
C.西部大开发
D.西北地区合理开发耕地后备资源
2.2003~2007年,我国粮食产量变化的主要原因是
A.资金、科技投入加大 B.交通条件不断改善
C.农业劳动力增加 D.经济作物种植面积扩大
下图为105°E附近某旅游景区等高线地形图(单位:m)。读图回答下列各题。
1.若图中急流段高差为30m,则图中甲地与乙地高差约为
A.200m B.230m C.250 m D.300 m
2.某登山旅行者于北京时间13时到达甲处,下列说法正确的是
A.发现太阳位于丙所在方位 B.看到急流段的漂流者向西漂去
C.可看到期畔丁处游人戏水 D.发现山顶处悬崖峭壁林立
甲乙丙三艘船同时出发驶向180°经线(不考虑地球自转),而且同时到达,速度最快的是( )
A.甲 B.乙 C.丙 D.乙和丙